熱線:021-66110810,66110819
手機:13564362870

熱線:021-66110810,66110819
手機:13564362870
Water quality drives the distribution of freshwater cable bacteria
水質驅動淡水電纜細菌的分布
來源:Science of the Total Environment 841 (2022) 156468
摘要核心內容
本研究首次揭示了水質對淡水電纜細菌分布的關鍵驅動作用:
水質等級決定分布格局:電纜細菌在IV-V類水質環境中多樣性最高(圖2D),成為生態“熱點”;III類(硫限制)和VI類(污染物脅迫)水質則抑制其豐度與功能。

形態與功能適應性:低水質環境下電纜細菌細胞寬度顯著減小(III類平均0.8μm,VI類0.7μm vs. IV-V類1.2μm),硫酸鹽積累能力下降(圖5A-B),表明環境壓力導致生理抑制。

基因組適應性進化:III類水質環境電纜細菌富集碳固定基因(CooS、CooF),VI類環境則富集應激響應基因(yoeB毒素基因)(圖5D)。
生態意義:電纜細菌通過電硫氧化(e-SOx)緩解沉積物硫化氫毒性,其高多樣性(檢出16,000+ ASVs)和適應性使其成為淡水生態系統修復的關鍵生物因子。
研究目的
揭示分布規律:探究不同水質等級(III-VI類)河流中電纜細菌群落的分布模式。
解析驅動機制:明確水質參數(如DO、COD、重金屬)對群落構建的決定性作用。
闡明適應策略:從形態(細胞寬度)、功能(硫酸鹽生成)和基因組層面解析電纜細菌的環境適應性。
研究思路與技術路線
采用 “野外采樣-實驗室富集-多維度驗證” 框架:
樣本采集:在珠江三角洲10條水質等級不同的河流采集沉積物(圖1A),按水質指數(WQI)分為III、IV_V、r_VI(修復后VI類)、VI四組。

電纜細菌富集:沉積物實驗室培養15天,通過微剖面監測(O?/H?S/pH)確認電纜細菌活性(圖2A),FISH和SEM驗證形態(圖2B-C)。
多組學分析:
16S全長測序:分析群落多樣性及β多樣性(圖3-4)。


掃描電鏡:測量1,229個細胞的形態參數(長/寬)(圖5A)。
宏基因組:組裝MAGs并比較功能基因(圖5C-D)。
環境關聯分析:Mantel檢驗揭示水質參數與群落結構的因果關系(圖4C)。
關鍵數據及研究意義
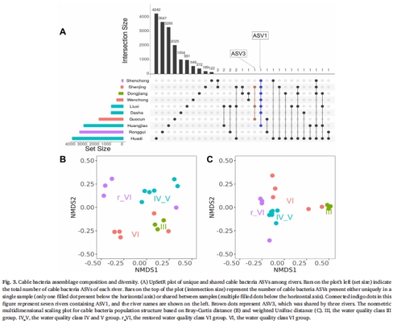
1. 群落多樣性數據(圖3-4)
數據:
電纜細菌ASV數量:16,000+(99.86%為特有種,僅0.14%廣布種)(圖3A)。
β多樣性:水質驅動權重(R=0.52)顯著高于地理距離(R=0.33)(圖4C)。
意義:證明水質是電纜細菌群落構建的核心驅動力,為微生物生物地理學提供新模型。
2. 形態與功能數據(圖5A-B)
數據:
細胞寬度:IV_V類水質下最寬(1.2μm),III類(0.8μm)和VI類(0.7μm)顯著變窄(圖5A)。
硫酸鹽積累量:IV_V/r_VI組 > III/VI組(高2.3倍)(圖5B)。
意義:形態變化反映環境脅迫(硫限制/污染物),功能抑制直接削弱沉積物脫硫能力。
3. 基因組數據(圖5C-D)
數據:
III類水質富集碳固定基因(CooS、FolD),VI類富集應激基因(yoeB、dnaN)(表S5-S6)。
系統發育:同一水質下電纜細菌MAGs聚簇(圖5C)。
意義:從分子機制解釋水質驅動的適應性分化,III類環境優化硫代謝,VI類強化抗逆。
4. 環境參數數據
數據:
關鍵驅動因子:COD(R=-0.57)、NH?-N(R=-0.57)、TP(R=-0.62)與細胞寬度顯著負相關。
意義:量化污染物對電纜細菌的抑制閾值,為河流修復提供關鍵參數。
核心結論
水質主導分布:IV-V類水質是電纜細菌多樣性“熱點”,其群落構建以水質驅動的確定性過程為主(NST<50%)。
形態功能響應:低水質環境導致細胞寬度縮減(最高降幅42%)和硫酸鹽生成抑制,削弱生態修復潛力。
基因組適應性:
III類環境:富集碳固定基因,適應硫限制。
VI類環境:富集DNA修復基因(yoeB),抵抗污染物脅迫。
生態價值:電纜細菌通過e-SOx緩解沉積物硫化氫毒性,其分布圖譜為富營養化河流修復提供生物指示。
Unisense電極數據的專項解讀
技術原理與實驗設計
Unisense微電極系統:
包含O?、H?S、pH傳感器(圖2A),校準方法:
O?傳感器:以0.1M抗壞血酸鈉(無氧)和空氣飽和水(飽和氧)校準。
H?S傳感器:用新鮮配制Na?S標準液(pH<4)動態校準。
測量方式:垂直插入沉積物剖面,以100μm步進分辨率獲取O?/H?S/pH梯度。
關鍵發現(圖2A)
e-SOx功能驗證:
堿性峰(pH>8.5)與酸性谷(pH<6.5)的空間分離(間距≥5mm)。
氧-硫化物反向梯度:O?從水-沉積物界面向下擴散,H?S從深層向上擴散,在中間帶(suboxic zone)交匯消耗。
意義:直接證實電纜細菌介導的長距離電子傳遞(LDET),為e-SOx提供原位證據。
水質關聯響應:
IV-V類水質沉積物中,suboxic區寬度擴大(>10mm),反映電纜細菌高活性。
III/VI類水質中,堿性峰幅度減弱(ΔpH<1.0),表明LDET功能受抑制。
研究意義
功能金標準:微剖面數據是電纜細菌活性不可替代的直接證據,避免分子結果的間接推測。
機制解析:
堿性峰位置指示電纜細菌的氧化區深度,關聯其生態位分布。
H?S消耗速率量化硫氧化效率,支撐圖5B的硫酸鹽積累結論。
技術優勢:
高分辨率:捕捉毫米級生化梯度,揭示界面微尺度過程。
原位無損:保持沉積物結構真實,反映自然狀態下微生物-環境互作。
總結:Unisense電極通過原位驗證電纜細菌的LDET功能,將水質參數(如DO、H?S)與微生物活性直接關聯,為水質驅動機制研究提供技術基石。