熱線:021-66110810,66110819
手機:13564362870

熱線:021-66110810,66110819
手機:13564362870
Light-controlled oxygen production and collection for sustainable photodynamic therapy in tumor hypoxia
用于腫瘤缺氧持續光動力治療的光控制氧生產和收集
來源:Biomaterials 269 (2021) 120621
1. 摘要核心內容
本研究提出一種光控可持續光動力療法(PDT),通過光合微生物(小球藻)產氧和全氟化碳(PFC)富集氧的策略解決腫瘤缺氧導致的PDT耐藥問題。核心發現:
雙功能氧管理:
小球藻凝膠(C-Gel)在紅光(600–700 nm)照射下持續產氧,逆轉腫瘤缺氧(圖2d,e);

PFC納米顆粒(PFC-NPs)作為氧收集器,將氧富集于光敏劑周圍,提升單線態氧(1O?)產量(圖3f)。

協同療效:
在CT26結腸癌模型中,PDT抑瘤率達90%(圖6c),30%實現完全消退(圖6e);

小球藻經PDT處理后釋放免疫刺激分子(如β-葡聚糖),增強樹突細胞(DC)活化(圖7)。

安全性:治療組小鼠體重穩定,器官無病理損傷(圖6d, 圖8)。

2. 研究目的
克服腫瘤缺氧對PDT療效的限制;
開發光控的可持續氧供給系統(小球藻光合作用 + PFC氧富集);
驗證協同策略對PDT療效的增強作用;
探索小球藻的免疫調節功能。
3. 研究思路
材料設計 → 體外驗證 → 體內療效 → 機制拓展:
材料構建:
C-Gel:海藻酸鈉包裹小球藻形成凝膠(圖2a),保護小球藻活性并提升產氧效率(圖2d,i);
PFC-NPs:全氟三丁胺(PFTBA)負載光敏劑Ce6,形成核殼結構納米顆粒(圖3b-c)。
體外機制:
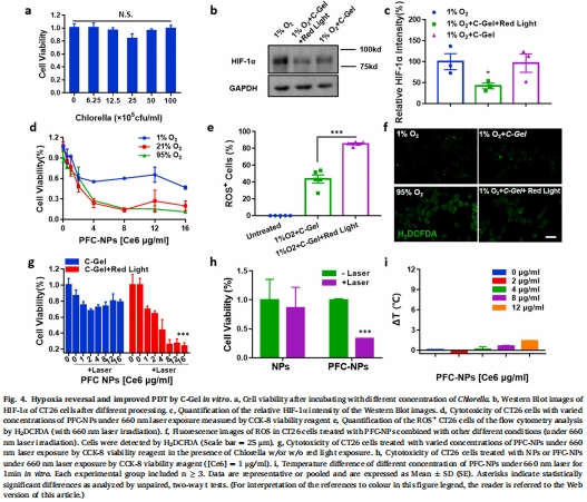
缺氧逆轉:C-Gel光照后降低HIF-1α表達(圖4b-c);

氧富集效應:PFC-NPs使1O?產量提升10倍(95% O?環境)(圖3f);
免疫激活:PDT處理的小球藻上清液促進DC成熟(CD80/CD86↑)及炎癥因子分泌(IL-12/TNF-α↑)(圖7)。
體內驗證:
靶向蓄積:PFC-NPs在腫瘤內8小時達峰;
光控氧生產:原位C-Gel實現可逆氧生成(光照開啟→產氧,關閉→停止)(圖5b);

協同抑瘤:"C-Gel + PFC-NPs + 雙光照射"組腫瘤體積抑制90%(圖6c)。
4. 關鍵數據及研究意義
(1)小球藻產氧能力(圖2)
數據:
C-Gel產氧量顯著高于游離小球藻(p<0.05)(圖2d);
不同pH下產氧穩定(圖2f),儲存13天后存活率>90%(圖2h)。
意義:凝膠封裝提升小球藻的生物相容性與穩定性,為體內持續供氧奠定基礎。
(2)PFC的氧富集效應(圖3)
數據:
PFC-NPs使溶液氧濃度降低(去氧狀態),激光照射后氧消耗速率翻倍(圖3e);
1O?產量在95% O?環境下提升10倍(圖3f)。
意義:PFC通過高氧溶解度(20倍于水)解決PDT局部耗氧過快的瓶頸問題。
(3)體內缺氧逆轉與療效(圖5-6)
數據:
原位C-Gel使腫瘤HIF-1α表達降低50%(圖5e-f);
"C-Gel + PFC-NPs + 雙光"組腫瘤完全消退率30%(圖6c);
TUNEL染色顯示大面積腫瘤細胞凋亡(圖6e)。
意義:雙光調控(紅光產氧+660 nm激光觸發PDT)實現時空精準治療。
(4)免疫激活(圖7)
數據:
PDT處理的小球藻上清液使DC活化標志物CD80?CD86?細胞增加2倍(圖7b);
IL-12p70和TNF-α分泌量分別提升6倍和20倍(圖7c-d)。
意義:小球藻作為天然免疫佐劑,協同PDT誘導抗腫瘤免疫應答。
5. 核心結論
氧供給雙機制:小球藻光合作用提供持續氧源,PFC富集氧提升PDT效率;
光控精準性:紅光(600–700 nm)調控產氧,660 nm激光觸發PDT,避免過度氧損傷;
免疫協同:PDT后小球藻釋放免疫刺激分子,增強DC活化和細胞免疫;
臨床潛力:該系統可擴展至放療/免疫治療等氧依賴療法。
6. 丹麥Unisense電極的研究意義
技術應用與數據:
功能:采用Unisense OX-NP針式氧微電極(穿刺傳感器)實時監測:
體外產氧動力學:C-Gel光照下氧濃度變化曲線(圖2d,e,i);
體內腫瘤氧分壓:原位監測C-Gel在腫瘤內的產氧能力(圖5b,d)。
關鍵發現:
C-Gel在腫瘤內產氧速率達500 μM/min(圖5d),為游離小球藻的30倍;
光控可逆性:光照開啟時氧分壓驟升,關閉后迅速回落(圖5b)。
科學價值:
高時空分辨率:
微電極(直徑1.6 mm)實現活體組織微區氧分壓動態監測,克服傳統生化檢測的破壞性局限;
秒級響應捕捉光合氧生成的"開關效應",為光控療法提供實時反饋。
機制解析關鍵:
定量證實C-Gel逆轉腫瘤缺氧的能力(HIF-1α↓50%與氧分壓↑直接關聯)(圖5e-f);
驗證PFC的氧收集效率:PFC-NPs組氧消耗速率是普通NPs的2倍(圖3e)。
轉化醫學價值:
為PDT劑量優化提供參數:氧分壓>40 mmHg時1O?產量最大化(圖3f);
推動Unisense電極作為活體氧監測金標準,適用于微環境代謝研究。
領域貢獻:
首次將光合生物氧生成與合成材料氧富集整合,解決PDT核心瓶頸;
確立Unisense電極在評估納米藥物氧管理效能中的不可替代性。
機制示意圖:
紅光照射 → 小球藻光合作用產氧 → PFC富集氧至光敏劑周圍 → Ce6生成1O? → 腫瘤細胞鐵死亡/凋亡
↓
PDT后小球藻釋放免疫因子 → DC活化 → 抗腫瘤免疫應答
創新點:
雙光調控:同一紅光波段控制氧生成與PDT觸發,簡化臨床操作;
免疫增效:小球藻兼具"氧工廠"與"免疫佐劑"雙重角色,突破傳統PDT局限。