熱線:021-66110810,66110819
手機:13564362870

熱線:021-66110810,66110819
手機:13564362870
Calcium phosphate engineered photosynthetic microalgae to combat hypoxic-tumor by in-situ modulating hypoxia and cascade radio-phototherapy
磷酸鈣工程光合微藻通過原位調節缺氧和級聯放射光療來對抗缺氧腫瘤
來源:Theranostics 2021, Vol. 11, Issue 8
1. 摘要核心內容
本研究開發了一種 鈣磷酸鹽(CaP)工程化的光合微藻系統(CV@CaP),用于解決腫瘤放療中的缺氧問題:
設計原理:以小球藻(Chlorella vulgaris)為核心,通過表面生物礦化形成CaP保護層,維持光合活性。
核心功能:
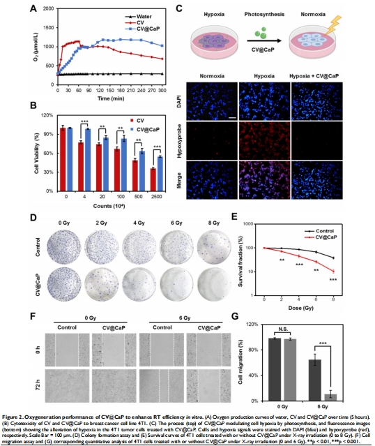
原位供氧:通過光合作用緩解腫瘤缺氧,增強放療效果(圖2)。

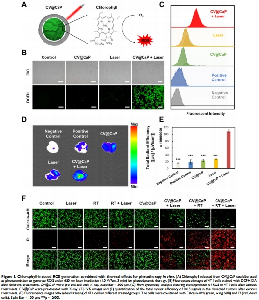
級聯治療:X射線釋放葉綠素作為光敏劑,結合650nm激光實現光動力/光熱協同治療(圖3)。

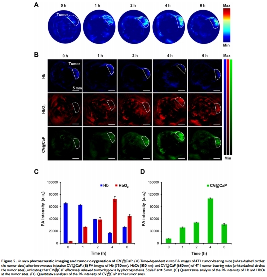
成像引導:利用葉綠素固有熒光/光聲特性實現雙模態成像(FLI/PAI),實時監測腫瘤微環境(圖4-5)。


療效驗證:在乳腺癌模型(4T1)中顯著抑制原發腫瘤生長和轉移(圖6-8),且系統生物相容性良好。



2. 研究目的
解決實體瘤 缺氧導致的放療抵抗 問題。
開發 生物相容性供氧系統,避免合成納米材料的毒性缺陷。
實現 多模態成像引導下的協同治療(放療+光療)。
3. 研究思路
材料設計:
生物礦化包覆:CaP層保護微藻(圖1B),提升體內穩定性(SEM/TEM驗證,圖1C)。

功能保留:葉綠素熒光/光合活性未受損(圖1H-I)。
體外驗證:
缺氧緩解:Unisense電極量化CV@CaP的產氧能力(圖2A)。
放療增敏:克隆形成實驗證實缺氧細胞放療抵抗逆轉(圖2D-E)。
體內治療:
靶向遞送:熒光成像示蹤腫瘤富集(圖4A-C)。
動態監測:光聲成像實時顯示腫瘤氧合改善(圖5B-D)。
協同治療:放療(6Gy X射線)+光療(650nm激光)抑制原發灶及轉移(圖6-8)。
4. 測量數據及研究意義
(1) 材料表征(圖1)
SEM/TEM:CaP包覆后微藻表面光滑致密(圖1C)→ 意義:證實礦化層形成,提升生物穩定性。
FTIR/EDS:554-1027 cm?1磷酸基團特征峰(圖1F),Ca/P元素分布(圖1D)→ 意義:驗證CaP化學組成。
粒徑/Zeta電位:尺寸增至2600nm,電位中和(圖1E,G)→ 意義:優化腫瘤EPR效應遞送。
(2) 供氧能力(圖2)
Unisense電極數據:
CV@CaP產氧延遲但持久:峰值滯后1小時,持續4小時(圖2A)→ 意義:匹配腫瘤富集時間窗,為放療增敏提供時間依據。
體外缺氧逆轉:CV@CaP處理使缺氧細胞(1% O?)氧分壓恢復至常氧水平(圖2C)→ 意義:直接驗證原位供氧效能。
克隆形成實驗:CV@CaP+放療(8Gy)抑制率>90%(圖2E)→ 意義:證實缺氧緩解可顯著提升放療敏感性。
(3) 光療機制(圖3)
葉綠素釋放:X射線破壞微藻結構釋放葉綠素(圖3A)→ 意義:實現放療觸發光敏劑遞送。
ROS生成:DCFH-DA檢測顯示CV@CaP+激光組ROS↑93.2%(圖3B-C)→ 意義:級聯光動力治療可行性驗證。
細胞殺傷:Calcein-AM/PI染色顯示協同治療組大面積細胞死亡(圖3F)→ 意義:多模態治療優勢直觀呈現。
(4) 成像與療效(圖4-8)
熒光成像(圖4):
腫瘤靶向:靜脈注射4小時腫瘤熒光信號達峰值(圖4A)→ 意義:實時示蹤遞送效率,指導治療時間窗。
器官分布:主要富集于腫瘤/肝臟(圖4B-C)→ 意義:評估生物分布與潛在代謝路徑。
光聲成像(圖5):
氧合動態監測:HbO?信號4小時↑26.2%,Hb↓20倍(圖5C)→ 意義:無創量化腫瘤缺氧逆轉程度。
抑瘤效果(圖6):
協同治療組:腫瘤抑制率95.9%(圖6C)→ 意義:驗證CV@CaP放療增敏+光療的協同效應。
抗轉移(圖8):
肺/肝轉移抑制:CV@CaP+RT+Laser組無可見轉移灶(圖8A-B)→ 意義:系統治療抑制遠端轉移。
5. 關鍵結論
CV@CaP是高效生物供氧體:
CaP包覆提升微藻體內穩定性,光合作用持續緩解腫瘤缺氧。
級聯治療機制:
X射線破壞微藻釋放葉綠素,聯合激光實現PDT/PTT。
診療一體化:
葉綠素固有特性支持FLI/PAI雙模態成像,指導精準治療。
顯著療效:
協同治療抑制原發腫瘤生長(95.9%)及轉移,且系統毒性低(圖S19-S21)。
6. 丹麥Unisense電極測量數據的詳細解讀
技術原理與方法
設備型號:Unisense氧敏感電極(具體型號未注明)。
工作原理:
基于 電化學傳感,通過極化電壓(-0.8V)檢測溶解氧濃度變化,精度達微摩爾級。
校準方法:
零點校準:0.1M抗壞血酸+0.2M NaOH(無氧溶液)。
滿量程校準:氧飽和溶液(21% O?)。
實驗設計:
微藻(5×10?細胞)暗適應除氧后,白光照射下連續監測5小時氧分壓(圖2A)。
研究意義
直接量化光合效率:
首次證實 CaP包覆延長產氧持續時間(4小時 vs 裸藻1小時),為放療時間窗設計提供依據(圖2A)。
解決人工供氧系統驗證難題:
傳統H?O?催化供氧依賴腫瘤微環境,Unisense數據 直接證明CV@CaP獨立供氧能力,避免間接推算誤差。
動態過程解析:
秒級分辨率捕捉 產氧動力學曲線(延遲期→平臺期),揭示礦化層對氣體擴散的調控作用(圖2A)。
體外-體內橋接:
體外數據(圖2A)與體內光聲成像(圖5B-D)一致證實缺氧逆轉,驗證治療機制可靠性。
對領域貢獻
提供金標準:Unisense電極是 少數能直接測量溶解氧的工具,彌補了熒光探針(如[Ru(dpp)?]Cl?)的半定量局限。
推動生物供氧系統優化:明確礦化層"緩釋"特性,啟發后續材料設計(如可控降解殼層)。
總結:丹麥Unisense電極通過 高精度溶解氧監測,成為驗證CV@CaP光合供氧能力的核心技術,其數據直接支撐了"缺氧逆轉增強放療"的核心機制,為生物合成系統的治療效能提供了不可替代的實驗證據。