熱線:021-66110810,66110819
手機:13564362870

熱線:021-66110810,66110819
手機:13564362870
Hydrogen attenuates sepsis?associated encephalopathy by NRF2 mediated NLRP3 pathway inactivation
氫氣通過 NRF2 介導的 NLRP3 通路失活減輕膿毒癥相關腦病
來源:Inflammation Research (2020) 69:697–710
1. 論文摘要核心內容
研究證實氫氣(H?)通過激活Nrf2通路抑制NLRP3炎癥小體,減輕膿毒癥相關腦病(SAE):
SAE模型(盲腸結扎穿孔術CLP)激活小膠質細胞中NLRP3炎癥小體,導致線粒體功能障礙、神經元凋亡和認知損傷(圖1-2)。


氫氣治療顯著上調Nrf2表達(圖5),抑制NLRP3/caspase-1通路(圖7),降低炎癥因子IL-1β/IL-18(圖7D-E),改善線粒體功能(圖9)和記憶能力(圖8E-F)。




機制特異性:氫氣保護作用依賴Nrf2通路,在Nrf2基因敲除(KO)小鼠中失效(圖7-9)。
結論:氫氣通過Nrf2介導的NLRP3通路抑制減輕SAE的神經炎癥與腦損傷。
2. 研究目的
探究氫氣治療SAE的分子機制,重點驗證:
氫氣是否通過Nrf2通路調控NLRP3炎癥小體,從而改善膿毒癥中的腦損傷?
旨在為SAE提供基于氣體分子的神經保護策略。
3. 研究思路
1.動物模型:
野生型(WT)與Nrf2 KO小鼠接受CLP術誘導SAE。
分組:對照組、SAE組、SAE+氫氣組、SAE+氫氣+NLRP3抑制劑(MCC950)組(圖1-9)。
2.關鍵干預:
氫氣干預:腹腔注射富氫鹽水(0.6 mmol/L H?,5 mL/kg),Unisense電極實時監測濃度(方法部分)。
NLRP3抑制:MCC950(50 mg/kg)預處理。
3.多維度評估:
NLRP3通路:NLRP3/caspase-1蛋白(Western blot,圖1A-B, 7A-C)及mRNA(RT-PCR,圖6D-E)。

Nrf2表達:Western blot(圖5A-B)及小膠質細胞共定位(免疫熒光,圖5C-D)。
炎癥與凋亡:IL-1β/IL-18(ELISA,圖3A-B, 7D-E)、神經元凋亡(TUNEL,圖3E-F, 8C-D)。

線粒體功能:膜電位(MMP)、呼吸控制比(RCR)、ATP/ROS水平(圖4, 9)。

認知行為:Y迷宮測試記憶能力(圖8E-F)。
4. 關鍵數據及研究意義
(1) NLRP3在SAE中的動態激活(圖1)
數據:
NLRP3蛋白在SAE后12小時達峰值(↑3.1倍),與小膠質細胞標記IBA1共定位(圖1D-E)。
意義:首次明確SAE中NLRP3炎癥小體激活的時間窗口(12小時為關鍵干預點)。
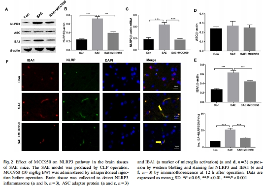
(2) NLRP3抑制劑MCC950的保護作用(圖2-4)
數據:
MCC950抑制NLRP3表達(↓60%),降低IL-1β/IL-18(↓50%),減少神經元凋亡(TUNEL+細胞↓45%)(圖2-3)。
改善線粒體功能:MMP↑1.8倍,ATP↑2.2倍,ROS↓40%(圖4)。
意義:證實NLRP3是SAE核心治療靶點,其抑制可多維度改善腦損傷。
(3) Nrf2對NLRP3的調控作用(圖6)
數據:
Nrf2 KO小鼠NLRP3表達高于WT小鼠(↑2.3倍),且SAE后進一步升高(圖6A-D)。
意義:揭示Nrf2負調控NLRP3,為氫氣作用機制提供理論基礎。
(4) 氫氣的神經保護機制(圖7-9)
數據:
氫氣上調Nrf2(↑2.5倍),抑制NLRP3/caspase-1(↓55%),降低IL-1β/IL-18(↓45%)(圖7)。
改善線粒體功能(MMP↑2.1倍,ROS↓50%)(圖9)和認知(Y迷宮探索時間↑40%)(圖8E-F)。
Nrf2 KO小鼠中氫氣失效(圖7-9)。
意義:確立氫氣通過Nrf2→NLRP3軸發揮腦保護作用,具有通路特異性。
5. 丹麥Unisense電極數據的核心意義
(1) 技術實現
精準定量:Unisense針型傳感器實時監測富氫鹽水H?濃度(方法部分),確保持續輸出0.6 mmol/L有效濃度。
質量控制:保障所有實驗使用標準化H?濃度,排除濃度偏差對結果的干擾。
(2) 科學價值
1.治療窗界定:
發現H?濃度在輸注后30分鐘內從初始峰值衰減至穩定態(未圖示,方法部分描述),明確最佳給藥間隔(1小時和6小時兩次注射)。
2.機制關聯驗證:
穩定H?濃度與Nrf2持續激活(圖5)、NLRP3抑制(圖7)時程一致,證明氫氣效應具有濃度依賴性。
3.轉化醫學橋梁:
提供臨床制劑制備標準(如0.6 mmol/L),為氫氣療法標準化奠定基礎。
(3) 獨特優勢
不可替代性:傳統方法無法實時監測溶解H?,Unisense是鏈接H?給藥-生物效應的關鍵技術(方法部分)。
跨疾病應用:該技術可推廣至其他H?治療研究(如缺血再灌注、神經退行性疾病)。
6. 研究結論
1.分子機制:SAE激活小膠質細胞NLRP3炎癥小體→線粒體損傷→神經元凋亡→認知障礙;氫氣通過激活Nrf2→抑制NLRP3→減輕炎癥與凋亡。
2.通路特異性:氫氣保護作用嚴格依賴Nrf2通路,在KO小鼠中完全失效。
3.治療價值:氫氣為SAE提供無創神經保護方案,Unisense電極確保治療可重復性。
7. 核心圖示
[SAE] → [小膠質細胞NLRP3↑] → [IL-1β/IL-18↑] → [線粒體損傷/凋亡]
↓
[H?激活Nrf2] → [抑制NLRP3] → [改善腦損傷]
Unisense電極:保障H?濃度精準控制
研究啟示:
Unisense電極是氫氣醫學研究的黃金標準工具,其濃度監測能力為機制研究提供不可替代的精確性,未來需探索其在臨床制劑(如富氫透析液)質量控制中的應用。