熱線:021-66110810,66110819
手機:13564362870

熱線:021-66110810,66110819
手機:13564362870
Hydrogen inhibits endometrial cancer growth via a ROS/NLRP3/caspase-1/GSDMD-mediated pyroptotic pathway
氫通過 ROS NLRP3 caspase-1 GSDMD 介導的焦亡途徑抑制子宮內膜癌生長
來源:Yang et al. BMC Cancer (2020) 20:28
1. 論文摘要核心內容
本研究首次證實 氫氣(H?)通過激活ROS/NLRP3/caspase-1/GSDMD通路誘導子宮內膜癌細胞焦亡(pyroptosis),從而抑制腫瘤生長:
分子機制:氫氣顯著上調細胞內活性氧(ROS)水平,激活NLRP3炎癥小體,促進caspase-1切割GSDMD蛋白,形成細胞膜孔洞,導致細胞焦亡(圖3-6)。




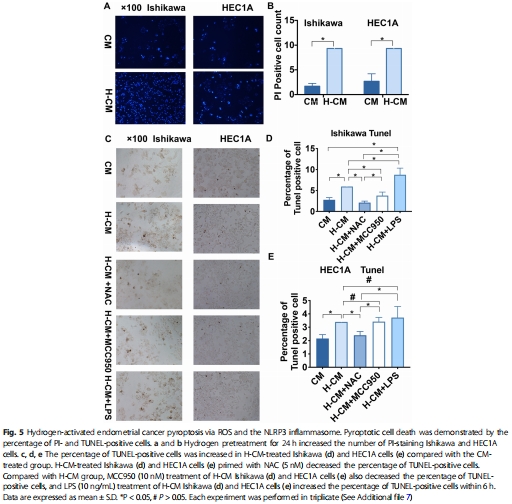
體外驗證:氫氣處理增加PI/TUNEL陽性細胞(圖5)、LDH釋放(圖6d-f)及IL-1β分泌(圖6g-i),而敲低GSDMD后焦亡被抑制(圖6)。
體內效果:飲用富氫水(HRW)的小鼠腫瘤體積和重量顯著減小(圖7a-c),腫瘤組織NLRP3/caspase-1/GSDMD表達升高(圖8)。


核心結論:氫氣通過誘導焦亡抑制子宮內膜癌生長,為臨床治療提供新策略。
2. 研究目的
1.驗證氫氣能否激活 焦亡通路(NLRP3/caspase-1/GSDMD)抑制子宮內膜癌。
2.闡明氫氣誘導焦亡的 分子機制(ROS依賴性)。
3.評估富氫水在 動物模型 中的抗腫瘤效果。
3. 研究思路
1.臨床樣本分析:
免疫組化(IHC)檢測人子宮內膜癌組織中NLRP3、caspase-1、GSDMD表達(圖2)。

2.體外機制驗證:
氫氣處理:Western blot分析焦亡蛋白表達(圖3);DCFH-DA/MitoSOX檢測ROS(圖4b-d)。
功能實驗:PI/TUNEL染色(圖5)、LDH/IL-1β釋放(圖6)、GSDMD敲低(圖6a-c)。
3.體內療效評估:
構建人源腫瘤異種移植(PDX)小鼠模型,富氫水干預(圖7)。
活體成像監測腫瘤生長(圖7d-e),IHC分析腫瘤組織焦亡蛋白(圖8)。
4. 關鍵數據及研究意義
(1) 焦亡蛋白在子宮內膜癌中高表達(圖2, 表1)

數據:
IHC顯示86.7%癌組織高表達NLRP3/GSDMD,80%高表達caspase-1(vs. 正常組織)。
意義:首次證實子宮內膜癌存在焦亡現象,為靶向治療提供依據。
(2) 氫氣激活ROS-焦亡通路(圖3-4)
數據:
Western blot:氫氣處理上調NLRP3、ASC、caspase-1、GSDMDNterm(圖3a-c)。
ROS檢測:氫氣顯著增加細胞內ROS(DCFH-DA)和線粒體ROS(MitoSOX)(圖4b-d)。
意義:揭示氫氣通過ROS-NLRP3軸觸發焦亡的核心機制。
(3) 焦亡表型驗證(圖5-6)
數據:
PI/TUNEL陽性細胞增加(圖5a-e),LDH/IL-1β釋放升高(圖6d-i)。
GSDMD敲低后焦亡被抑制(圖6f,i)。
意義:明確GSDMD是焦亡執行者,氫氣通過其介導細胞裂解。
(4) 體內抗腫瘤效果(圖7-8)
數據:
富氫水組小鼠腫瘤體積減小(圖7a-b),活體成像顯示輻射強度(ROI)降低(圖7d-e)。
腫瘤組織NLRP3/caspase-1/GSDMD表達增強(圖8)。
意義:富氫水通過焦亡通路抑制腫瘤生長,具臨床轉化潛力。
5. 結論
1.氫氣誘導焦亡:通過ROS/NLRP3/caspase-1/GSDMD通路觸發子宮內膜癌細胞焦亡。
2.體內有效性:富氫水顯著抑制小鼠移植瘤生長,伴隨焦亡蛋白表達升高。
3.治療潛力:氫氣為子宮內膜癌提供了一種安全、新型的治療策略。
6. 丹麥Unisense電極的核心價值
(1) 技術應用背景
精確控氫:使用Unisense H?微傳感器(檢測限0.3 μM)實時監測溶解氫濃度(方法部分)。
關鍵作用:確保體外實驗中氫氣處理濃度準確(H-CM中溶解氫濃度0.7 mM),為機制研究提供 可重復的氫氣暴露條件。
(2) 科學意義
排除濃度偏差:Unisense數據證實氫氣處理濃度的一致性(圖未直接展示,但為所有體外實驗基礎),避免因濃度波動導致的結論偏差。
支持機制可靠性:精確的氫氣濃度控制是ROS累積(圖4)和焦亡激活(圖5-6)的前提,保障后續分子機制數據的可信度。
(3) 研究啟示
技術必要性:在氫氣醫學研究中,Unisense電極的 高靈敏度 與 實時監測能力 是連接氣體處理與細胞響應的關鍵工具。
標準化價值:為氫氣治療研究設立濃度控制金標準,推動結果跨平臺可比性。
總結
本研究通過 Unisense電極的精準氫濃度監測,結合多尺度實驗,首次揭示氫氣通過激活焦亡通路抑制子宮內膜癌的機制。其技術貢獻在于:
1.機制可信度保障:Unisense確保氫氣處理濃度精確可控,為ROS-焦亡通路激活提供基礎。
2.轉化醫學意義:富氫水在動物模型中的有效性(圖7)為臨床氫氣治療子宮內膜癌奠定實驗基礎。
3.方法論示范:Unisense在氣體治療研究中的成功應用,為類似研究提供技術范本。
這一工作不僅拓展了氫氣抗癌的機制認知,也為子宮內膜癌治療提供了新思路。