熱線:021-66110810,66110819
手機:13564362870

熱線:021-66110810,66110819
手機:13564362870
Ability of prebiotic polysaccharides to activate a HIF1α-antimicrobial peptide axis determines liver injury risk in zebrafish
生命起源以前的多糖激活HIF1α-antimicrobial肽軸的能力決定了斑馬魚肝損傷的風險
來源:COMMUNICATIONS BIOLOGY | (2019) 2:274
摘要概括
本研究深入探究了不同來源的細菌胞外多糖(EPS) 在改善高脂飲食誘導的斑馬魚肝臟脂肪變性(hepatic steatosis)時,所表現出的截然不同的安全性。盡管來自鼠李糖乳桿菌GG(LGG EPS) 和干酪乳桿菌BL23(BL23 EPS) 的多糖都能有效減少肝臟脂肪堆積,但只有BL23 EPS會引發肝臟炎癥和損傷。機制研究表明,這種差異源于兩者對腸道菌群的不同調控:BL23 EPS導致菌群失調(dysbiosis),而LGG EPS促進菌群穩態(homeostasis)。核心發現是,LGG EPS能直接激活腸道上皮細胞中的缺氧誘導因子HIF1α,進而上調抗菌肽(AMPs)的表達,后者是維持腸道微生物平衡的關鍵效應分子。而BL23 EPS缺乏此功能。最終,研究指出,一種益生元多糖是否存在肝臟損傷風險,取決于其激活HIF1α-抗菌肽軸的效率,這一結論也適用于其他多種常見天然多糖。
研究目的
本研究旨在回答兩個核心問題:
為何兩種同為乳酸菌來源的益生元多糖(LGG EPS 和 BL23 EPS)在改善脂肪肝的同時,卻具有截然不同的肝臟安全性(一個護肝,一個傷肝)?
其背后的分子機制和微生物學機制是什么?能否找到一個普適性的生物學指標來預測和評估其他益生元多糖的潛在風險?
研究思路
研究團隊采用了從“現象”到“機制”的層層遞進策略:
表型確認:首先在高脂飲食喂養的斑馬魚(成年和幼魚)模型中,確認LGG EPS和BL23 EPS在減輕肝臟脂肪變性和誘導肝臟損傷上的不同表型。
機制探索:
微生物組作用:通過無菌斑馬魚實驗、抗生素清除菌群實驗和菌群移植實驗,證明BL23 EPS的肝損傷效應依賴于其誘導的腸道菌群失調,而非多糖本身直接毒性。
宿主通路挖掘:通過對比分析,發現LGG EPS能特異性地激活腸道HIF1α信號通路并上調抗菌肽表達,而BL23 EPS則不能。
因果驗證:使用HIF1α抑制劑(YC-1) 處理LGG EPS組,以及利用HIF1α活性先天增強的突變斑馬魚(foxo3b-/-) 處理BL23 EPS組,反向驗證HIF1α-抗菌肽軸是決定菌群穩態和肝臟安全性的關鍵樞紐。
結構-功能關系:通過酶解處理去除LGG EPS的側鏈,證明其主鏈結構是與宿主受體(TLR4ba)互作并激活HIF1α的關鍵。
普適性驗證:將研究結論推廣至其他9種常見天然多糖,驗證其肝臟安全性風險與激活HIF1α的效率直接相關。
測量數據及其研究意義
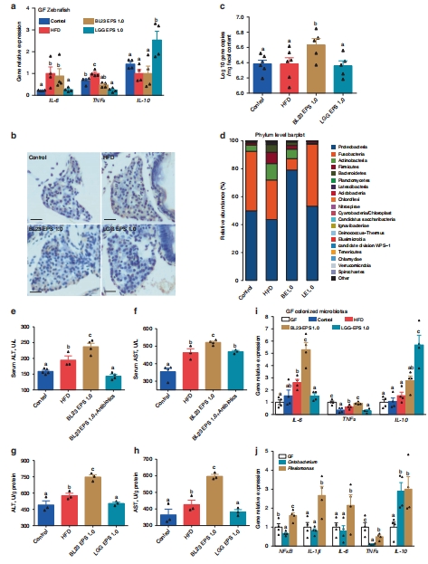
肝臟脂肪變性與損傷指標
數據來源:圖2a-d 通過油紅O染色和甘油三酯(TAG)含量測定展示肝臟脂肪堆積;圖3a-b 通過血清ALT/AST水平評估肝損傷。



研究意義:這些數據直觀證實了核心表型——兩者都減脂,但只有BL23 EPS傷肝。為后續的機制研究提供了明確的出發點。
腸道微生物組分析
數據來源:圖4d 通過16S rRNA測序展示門水平菌群組成;Supplementary Fig. 3 提供了更詳細的菌群分析(如Beta多樣性、關鍵菌屬)。


研究意義:數據顯示BL23 EPS導致變形菌門(Proteobacteria,含許多潛在致病菌)富集和 Fusobacteria門(含有益菌Cetobacterium)減少,而LGG EPS作用相反。這直接將肝損傷與特定的菌群失調模式聯系起來。
HIF1α與抗菌肽(AMP)表達
數據來源:圖7a-c 通過qPCR和Western Blot證明LGG EPS特異性激活HIF1α;圖6i 和 圖7i 顯示LGG EPS組抗菌肽表達顯著升高。



研究意義:這是本研究的核心發現。數據證明了LGG EPS通過一條獨特的宿主通路(HIF1α-AMP軸) 來主動維持菌群穩態,從而解釋了為何兩種多糖會導致不同的菌群結局。
菌群移植與抗菌肽回補實驗
數據來源:圖4g-i 的菌群移植實驗;圖6j 的合成抗菌肽注射實驗。
研究意義:這些功能獲得/喪失實驗提供了最直接的因果證據。將BL23 EPS組的菌群移植給無菌魚,會重現肝損傷;而給BL23 EPS組魚注射抗菌肽,能逆轉其菌群失調。這強有力地證明菌群是傷肝的直接執行者,而抗菌肽是維持穩態的關鍵效應分子。
短鏈脂肪酸(SCFA)與腸道氧氣濃度
數據來源:圖9a-d 測量了腸道內容物中的SCFA含量;圖9e-f 和 Supplementary Fig. 4e-h 使用丹麥Unisense微電極測量腸道黏膜氧氣濃度。

研究意義:SCFA數據表明LGG EPS組產生了更多的丁酸鹽(butyrate),而丁酸鹽已知能降低腸道局部氧分壓。Unisense電極的測量結果直接證實了這一點:LGG EPS組腸道氧濃度更低。低氧環境有利于穩定HIF1α蛋白并抑制需氧的變形菌生長,這形成了一個積極的反饋循環,進一步強化了LGG EPS的益生作用。
多糖普適性風險驗證
數據來源:圖10a-b 測試了9種其他多糖激活HIF1α的能力及其對應的肝損傷指標(血清AST)。

研究意義:將發現從一個特例提升到一個普適性規律:能否有效激活腸道HIF1α,是預測一種益生元多糖是否存在肝臟損傷風險的可靠生物學指標。
研究結論
本研究得出以下核心結論:
益生元多糖在改善脂肪肝時存在潛在風險,其安全性并非由減脂效果決定,而是取決于其對腸道微生態的影響。
HIF1α-抗菌肽軸是宿主調控腸道菌群穩態的一條關鍵通路。能激活此通路的多糖(如LGG EPS)能維持健康菌群,保護肝臟;而不能激活此通路的多糖(如BL23 EPS)則可能引發菌群失調,導致肝臟炎癥和損傷。
多糖的化學結構決定其能否被宿主模式識別受體(如TLR4ba)識別并啟動HIF1α信號。
菌群代謝產物(如丁酸鹽)可通過降低腸道氧分壓來穩定和增強HIF1α信號,形成一個有益的正反饋循環。
最終,激活HIF1α的效率可作為篩選和評估益生元多糖安全性的一個重要分子標志。
丹麥Unisense電極測量數據的詳細解讀
在本研究中,使用丹麥Unisense微電極對斑馬魚腸道黏膜氧氣濃度(pO?) 的原位測量數據(圖9e-f 和 Supplementary Fig. 4e-h)具有至關重要的作用,其研究意義遠超簡單的環境監測:
提供了連接“菌群功能”與“宿主生理”的關鍵橋梁數據:本研究提出了一個重要的假設:LGG EPS組菌群產生更多丁酸鹽,而丁酸鹽能降低腸道氧分壓,從而穩定HIF1α并創造不利于有害菌生長的環境。Unisense電極的原位、實時、高空間分辨率測量,直接證實了LGG EPS組斑馬魚腸道內的氧氣濃度顯著低于BL23 EPS組和HFD組。這組定量數據為整個“丁酸鹽→低氧→HIF1α穩定→菌群穩態”的假設鏈條提供了最堅實的實證支持,使其從推測變為可信的結論。
其高空間分辨率揭示了微環境異質性對菌群分布的決定性影響:Unisense微電極的尖端極其微小,可以精確地插入腸道組織中進行測量,能夠解析從腸腔中心到腸壁黏膜的氧氣梯度。這種高空間分辨率使得研究人員能夠將微生物的生態位(如需氧菌、兼性厭氧菌、嚴格厭氧菌) 與具體的物理化學環境聯系起來。數據顯示LGG EPS組黏膜層氧分壓更低,這合理解釋了為何有益菌(如Fusobacteria中的Cetobacterium,多為厭氧菌)能在該環境下茁壯成長,而潛在有害菌(如Proteobacteria中的Plesiomonas,多為兼性需氧菌)受到抑制。這從微生態學角度深刻闡釋了菌群結構差異的成因。
從機制上解釋了HIF1α蛋白穩定性差異的原因:HIF1α的活性受氧濃度調控,在低氧環境下穩定存在。Unisense電極測得的低氧數據,為LGG EPS組中HIF1α蛋白水平更高(圖7b-c)提供了一個直接的環境機制解釋——不僅是轉錄激活,還有翻譯后水平的蛋白穩定。這使得HIF1α-AMP軸的激活機制更加完整和具有說服力。
技術可靠性確保了實驗結論的準確性:Unisense微傳感器以其高精度和快速響應時間著稱。在研究前,電極經過嚴格的校準(在飽和空氣和零氧溶液中進行),確保了所測電流信號與氧氣分壓之間的換算準確無誤。這種專業測量技術保障了數據的高質量和可靠性,使得基于此數據得出的所有后續推論都建立在堅實的基礎上。
綜上所述,丹麥Unisense微電極在本研究中絕非一個簡單的輔助工具,它是驗證“代謝物-微環境-宿主信號-菌群結構”這一復雜互作網絡的核心技術。它提供的原位、定量、高分辨率的氧氣數據,成功地將抽象的“腸道微環境”概念轉化為具體且可測量的科學參數,并令人信服地揭示了物理化學環境如何作為關鍵因素,最終決定菌群的組成和宿主肝臟的健康結局。沒有這組數據,該研究的機制闡釋將缺乏一個關鍵的中間環節,其深度和說服力會大打折扣。