熱線:021-66110810,66110819
手機:13564362870

熱線:021-66110810,66110819
手機:13564362870
Shigella-mediated oxygen depletion is essential for intestinal mucosa colonization
福氏志賀氏菌介導的氧氣耗竭對于腸道黏膜定植至關重要
來源:Nature Microbiology, volume 4, pages 2001–2009 (2019)
《自然-微生物學》,第4卷,第2001–2009頁(2019年)
摘要
這篇論文的摘要闡述了福氏志賀氏菌在腸道定植過程中,通過其有氧呼吸主動消耗組織中的氧氣,導致感染灶局部缺氧。這種缺氧環境并非主要由宿主中性粒細胞引起,而是由細菌自身造成。研究還發現,三型分泌系統在感染組織中失活,促進了細菌以定植灶形式聚集(定植者)而非擴散(探索者),從而優化了其在感染過程中的定植能力。這表明病原體通過操縱組織氧合水平來適應不斷變化的微環境是其成功定植的關鍵策略。
研究目的
本研究旨在闡明腸道病原菌,特別是以福氏志賀氏菌為模型,在腸道黏膜定植過程中如何主動調節局部組織的氧氣水平,以及這種調節對其定植策略和宿主免疫反應的影響。具體目的是驗證細菌有氧呼吸是否是其造成感染灶缺氧的主要原因,并探究缺氧環境如何影響細菌行為(如三型分泌系統活性)和感染結局。
研究思路
研究思路首先利用體內感染模型(豚鼠結腸感染)和缺氧報告分子EF5,證實福氏志賀氏菌感染確實會導致結腸黏膜形成缺氧灶。然后,通過單細胞水平的定量成像分析,將細菌(分為聚集菌和分散菌)和中性粒細胞的位置與局部缺氧水平進行關聯分析。為了區分細菌和宿主中性粒細胞在耗氧過程中的相對貢獻,研究在正常和中性粒細胞減少的動物模型中進行比較,并輔以體外實驗,使用丹麥Unisense電極精確測量不同密度細菌及其與中性粒細胞共培養時的氧氣消耗動力學。進一步,通過構建福氏志賀氏菌細胞色素氧化酶突變株(ΔcydAB 和 ΔappCB),在體內外驗證特定有氧呼吸鏈組分(bd-I型細胞色素氧化酶CydAB)在耗氧和毒力中的關鍵作用。最后,利用三型分泌系統活性報告菌株,評估體內感染灶中細菌的T3SS活性,從而將缺氧環境與細菌定植策略(聚集 vs. 擴散)聯系起來。
測量的數據及研究意義
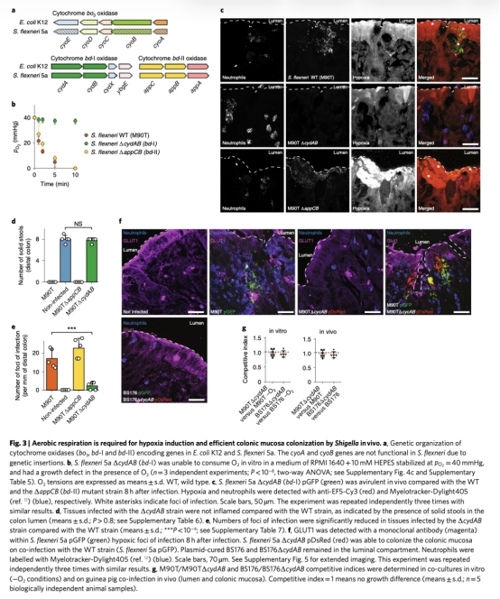
1. 組織缺氧水平:使用缺氧報告分子EF5免疫檢測,測量感染組織中不同深度(從上皮表面到黏膜下層)的缺氧程度,以及圍繞單個聚集菌和分散菌的局部缺氧水平。意義在于直接證明了福氏志賀氏菌感染會在黏膜層形成特定的缺氧灶,且缺氧與細菌的聚集狀態密切相關。數據主要來自圖1a, b, d, e, f。

2. 細菌和中性粒細胞的空間分布與密度:通過定量圖像分析,定位單個細菌和中性粒細胞,計算聚集菌和分散菌的局部密度以及中性粒細胞的密度。意義在于揭示了細菌主要以高密度聚集灶形式存在,并且中性粒細胞被招募至聚集灶附近。這為分析耗氧來源提供了空間背景。數據來自圖1c, g, h,圖2c, d。

3. 氧氣消耗速率:使用丹麥Unisense氧化電極,在體外模擬生理氧分壓(40 mmHg)下,測量不同密度的福氏志賀氏菌及其突變株、其他病原菌以及細菌與中性粒細胞共培養時的氧氣消耗動力學。意義在于定量地證明了高密度細菌(模擬體內聚集灶密度)能迅速耗盡氧氣,且其耗氧能力遠超中性粒細胞,從而確定細菌有氧呼吸是體內缺氧形成的主要驅動力。數據來自圖2e, f, g,圖3b,4e。


4. 細菌有氧呼吸關鍵基因的功能:通過構建細胞色素氧化酶突變株,評估其體外耗氧能力、生長特性及體內定植和致病力。意義在于在分子水平上確定了bd-I型細胞色素氧化酶(CydAB)是福氏志賀氏菌耗氧和體內缺氧灶形成所必需的,從而將特定分子機制與表型聯系起來。數據來自圖3a, b, c, d, e。
5. 三型分泌系統活性:使用T3SS活性報告質粒(pTSAR),在體內感染灶中于單細菌水平檢測T3SS的活性。意義在于發現感染灶內大多數細菌的T3SS處于失活狀態,這解釋了缺氧環境如何抑制細菌的擴散能力,從而促進其以聚集灶形式定植和擴展。數據來自圖4a, b, c, d, e。
6. 競爭指數和宿主反應標志物:通過共感染實驗比較野生株與突變株在體內外的生存優勢,并檢測缺氧誘導因子GLUT1的表達。意義在于證實了在野生株創造的低氧環境下,呼吸缺陷株也能定植,進一步支持了細菌介導的缺氧對定植至關重要;同時GLUT1的上調是組織缺氧的間接證據。數據來自圖3f, g。
結論
1. 福氏志賀氏菌通過其有氧呼吸(主要依賴bd-I型細胞色素氧化酶CydAB)主動消耗感染灶周圍的氧氣,導致結腸黏膜局部形成缺氧微環境,這是其關鍵的定植策略。
2. 中性粒細胞在福氏志賀氏菌感染引起的組織缺氧中貢獻有限,細菌本身是氧氣耗竭的主要驅動因素。
3. 感染灶內的缺氧條件抑制了福氏志賀氏菌三型分泌系統的活性,限制了細菌向鄰近宿主細胞的擴散,反而促進了細菌以聚集灶的形式進行局部擴增和定植。
4. 病原菌對變化氧水平的適應能力(兼性厭氧特性)對其在宿主體內的成功定植和致病至關重要。
5. 病原菌、共生菌群和宿主細胞之間對氧氣的競爭("呼吸之戰")可能深刻影響感染的結果。
使用丹麥Unisense電極測量數據的研究意義
使用丹麥Unisense氧化電極進行的高精度氧氣測量在本研究中具有關鍵的研究意義。首先,它提供了直接的、定量的證據,將體外控制的細菌密度與氧氣消耗速率直接關聯起來,令人信服地證明在模擬體內感染灶的高細菌密度下,福氏志賀氏菌能在極短時間內(約2.3分鐘)完全耗盡環境中的氧氣。這一體外動力學數據有力地支持了體內觀察到的缺氧灶是由細菌自身呼吸造成的假設。其次,通過比較細菌單獨培養與細菌和中性粒細胞共培養的耗氧曲線,該技術清晰地揭示了在病原性密度下,細菌的耗氧占絕對主導地位,中性粒細胞的貢獻相對微小,從而成功區分了宿主和病原體在耗氧過程中的相對作用。第三,利用該技術對細胞色素氧化酶突變株的耗氧能力進行表征,在分子機制層面確認了bd-I型氧化酶(CydAB)是耗氧功能的主要執行者,將基因型與表型(耗氧能力、毒力)直接聯系起來。最后,這些精確的體外測量數據為理解體內復雜的生物學現象(如缺氧灶的形成)提供了堅實的定量基礎,使研究結論更加可靠和深入。總之,Unisense電極的應用使得研究能夠超越相關性描述,建立起從細菌密度到耗氧動力學,再到體內定植效果的因果關系,是本研究得出核心結論的關鍵技術支撐。