熱線:021-66110810,66110819
手機:13564362870

熱線:021-66110810,66110819
手機:13564362870
Response of environmental variables and microbial community to sodium percarbonate addition to contaminated sediment
環境變量和微生物群落對污染底泥添加過碳酸鈉的響應
來源:Chemosphere 211(2018) 500-509
論文總結
研究了鈉過碳酸鹽(SPC)添加到污染沉積物后對環境變量和微生物群落的影響。以下從摘要、研究目的、研究思路、測量數據及意義、結論等方面進行總結,并詳細解讀丹麥Unisense電極的應用意義。
一、論文摘要
SPC是一種常用于原位修復的試劑,但對其添加后的生化過程了解有限。本研究通過微宇宙實驗發現,SPC添加增加了溶解物質(如硫酸鹽、碳酸鹽、DOC)的生成,降低了氧化還原電位(ORP),并增強了原生微生物的代謝活性。微生物群落結構響應劑量依賴:高劑量SPC(33.6 μmol/g)增加了Firmicutes門、Clostridia綱和Petrimonas、Proteiniclasticum屬等微生物;中劑量(16.8 μmol/g)增加了Alphaproteobacteria綱和Brevundimonas屬。易受影響的微生物包括Acidobacteria門、Caldisericia綱和Sulfuricurvum屬。
具有發酵、尿素分解和化學異養能力的微生物增加,表明SPC間接提供了電子受體和供體,改善了微生物代謝。SPC劑量應優化以實現原位修復的最佳效益。
二、研究目的
研究旨在評估SPC添加對污染沉積物環境變量和原生微生物群落的殘余影響,具體目的包括:量化SPC對溶解物質和ORP的影響:測量pH、ORP、硫酸鹽、硝酸鹽、銨、磷酸鹽、無機碳和DOC的變化。
評估微生物代謝活性和群落結構響應:使用Biolog ECO板測代謝活性,16S rRNA測序分析群落組成和功能。為生態工程應用提供參考:優化SPC劑量,減少原位修復成本。背景基于SPC在修復中的廣泛應用,但對其生化過程和微生物效應知之甚少,尤其在水生沉積物中。
三、研究思路
研究采用微宇宙批處理實驗與多參數分析相結合的方法:實驗設計:從污染小溪采集沉積物,添加5個SPC劑量(0、5.6、11.2、16.8、22.4、33.6 μmol/g濕沉積物),在0天(3小時)、15天、37天和50天采樣分析。
環境變量測量:使用Unisense微電極測量pH和ORP;離子色譜和TOC分析儀測量溶解物質(硫酸鹽、硝酸鹽、銨、磷酸鹽、碳酸鹽、DOC)。
微生物分析:Biolog ECO板測代謝活性(AWCD);16S rRNA測序(Illumina MiSeq)分析群落結構、多樣性和功能預測(FAPROTAX)。統計分析:ANOVA、NMDS、Adonis、RDA和Spearman相關性分析,顯著性水平p<0.05。
四、測量數據、來源及研究意義
研究測量了多維度數據,其意義及來源如下(數據均標注自原文圖/表):
環境變量變化(數據來自Fig. 1a-h):

數據:Fig. 1a顯示SPC劑量與溶解物質增加(硫酸鹽、碳酸鹽、DOC)和ORP降低呈線性關系;Fig. 1b-h顯示時間序列上pH下降、ORP先降后升、碳酸鹽和DOC先增后減。
研究意義:SPC添加導致溶解物質釋放,提供微生物代謝底物;ORP降低表明還原條件增強,可能促進厭氧微生物活動。
微生物代謝活性(數據來自Fig. 2a-b):數據:Fig. 2a顯示AWCD曲線,SPC處理組代謝活性高于對照;Fig. 2b顯示碳水化合物和雜項碳源組吸光度增加。研究意義:SPC增強微生物對多種碳源的利用,尤其是碳水化合物,表明代謝活性提升。

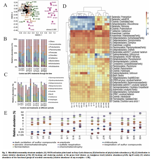
微生物群落結構與多樣性(數據來自Fig. 3A-E和Table 1):


數據:
Fig. 3A NMDS圖顯示群落結構劑量依賴性變化;
Fig. 3B-D顯示高劑量SPC增加Firmicutes,減少Acidobacteria;
Fig. 3E顯示發酵、化學異養等功能組增加。Table 1顯示高劑量SPC降低Chao-1和Shannon指數。
研究意義:SPC改變群落組成,高劑量促進耐受微生物(如Clostridia),抑制敏感微生物(如Caldisericia);功能組變化表明SPC提供電子供體/受體。
相關性分析(數據來自Fig. 4A-C):

數據:Fig. 4A顯示發酵、化學異養功能與Petrimonas等屬正相關;
Fig. 4B顯示DOC、碳酸鹽與發酵功能正相關;
Fig. 4C RDA分析顯示環境變量驅動群落變化。
研究意義:溶解物質(DOC、碳酸鹽)是主要驅動因子,促進特定功能微生物增
長,支持SPC的間接營養作用。
五、研究結論
SPC添加生成溶解物質:增加硫酸鹽、碳酸鹽、DOC,降低ORP,為微生物提供底物。
增強微生物代謝活性:Biolog ECO板顯示碳源利用增強,尤其碳水化合物。
群落結構劑量依賴響應:高劑量SPC增加Firmicutes和發酵微生物,中劑量增加Alphaproteobacteria;敏感微生物(如Acidobacteria)減少。
功能微生物增加:發酵、尿素分解、化學異養微生物增長,表明SPC提供電子受體和供體。
應用意義:SPC劑量應優化以平衡修復效率和生態影響,為原位修復提供策略。
六、詳細解讀使用丹麥Unisense電極測量出來的數據有什么研究意義
丹麥Unisense微電極在本研究中用于測量pH和氧化還原電位(ORP),具體應用于方法部分的"Environmental variables measurement"(第2.1節)。
其研究意義如下:
高精度監測環境變化:
技術描述:Unisense電極提供實時、高精度pH和ORP測量,檢測限低,避免傳統方法的誤差。
數據關聯:測量顯示SPC添加后ORP顯著降低(Fig. 1a),表明沉積物從氧化轉向還原狀態。
研究意義:精確ORP數據證實SPC創建還原條件,促進厭氧微生物活動(如發酵),為理解SPC的生化效應提供關鍵參數。
揭示SPC的氧化還原效應:機制闡釋:ORP降低與溶解物質增加同步(Fig. 1b-h),表明SPC分解釋放過氧化氫和碳酸鹽,消耗氧氣,形成還原環境。
研究意義:Unisense數據幫助量化SPC對氧化還原狀態的影響,支持結論“SPC間接提供電子受體”,指導劑量優化以避免過度還原。
支持微生物群落分析:
相關性:ORP變化與微生物群落變化相關(Fig. 4C),低ORP與發酵微生物增加一致。
研究意義:電極數據提供環境背景,解釋群落響應(如Firmicutes增長),增強機制可信度。
方法學優勢:實時與非侵入性:電極直接插入沉積物,連續監測,避免采樣擾動。研究意義:確保數據真實反映原位條件,為長期監測提供可靠工具,適用于野外修復應用。
總之,Unisense電極不僅是測量工具,更是解析SPC生化機制的核心:其ORP和pH數據直接證實SPC誘導還原環境,驅動微生物群落和功能變化,為SPC在生態工程中的應用提供實證基礎。