熱線:021-66110810,66110819
手機:13564362870

熱線:021-66110810,66110819
手機:13564362870
Two-stage oxygen delivery for enhanced radiotherapy by perfluorocarbon nanoparticles
基于全氟化碳納米顆粒的兩階段氧輸送增強放療
來源:Theranostics, Volume 8, Issue 18, 2018, pages 4898-4911
《治療診斷學》,第8卷第18期,2018年,頁碼4898-4911
摘要:
這篇論文摘要闡述了腫瘤缺氧會限制放療效果,因為氧是促進輻射誘導細胞損傷的關鍵。研究開發了一種基于全氟化碳納米顆粒的兩階段氧輸送策略,通過靜脈注射PFC納米顆粒到腫瘤小鼠模型,無需高壓氧呼吸。PFC納米顆粒在腫瘤中積累后,首先釋放物理溶解的氧(第一階段),然后通過抑制血小板活性促進紅細胞浸潤,進一步釋放氧(第二階段)。這種策略能快速緩解腫瘤缺氧,顯著提高放療療效。所有使用的物質均具有臨床安全性,易于轉化應用。
研究目的:
研究目的是開發一種簡單有效的氧輸送策略,通過利用全氟化碳納米顆粒的兩階段氧輸送能力,逆轉腫瘤缺氧微環境,從而增強放療敏感性,解決臨床中腫瘤缺氧導致的治療抵抗問題。
研究思路:
研究思路是首先篩選具有最強血小板抑制作用的PFC化合物(如PFTBA),并將其封裝到白蛋白納米顆粒中形成PFTBA@HSA。通過靜脈注射,納米顆粒利用EPR效應在腫瘤部位積累。第一階段,PFC釋放物理溶解的氧;第二階段,PFTBA抑制血小板活性,破壞腫瘤血管屏障,促進紅細胞浸潤增加氧輸送。研究結合體外血小板功能實驗、體內腫瘤模型和缺氧評估,驗證兩階段氧輸送的效果,并評估其對放療的增強作用。
測量的數據及研究意義:
1. 數據:PFTBA@HSA納米顆粒的尺寸約150nm,PDI為0.0846,氧溶解濃度約500μM。研究意義:表明納米顆粒具有均勻尺寸和良好氧攜帶能力,為后續體內遞送奠定基礎。來源:圖2B、2E。

2. 數據:PFTBA@HSA顯著抑制血小板聚集、ATP釋放和血塊收縮。研究意義:證實PFTBA通過抑制血小板功能,可能增強血管通透性。來源:圖3A-3F。

3. 數據:腫瘤內血紅蛋白含量在PFTBA@HSA處理后5小時和10小時顯著增加。研究意義:表明PFTBA促進紅細胞浸潤,實現第二階段氧輸送。來源:圖3G、3H。
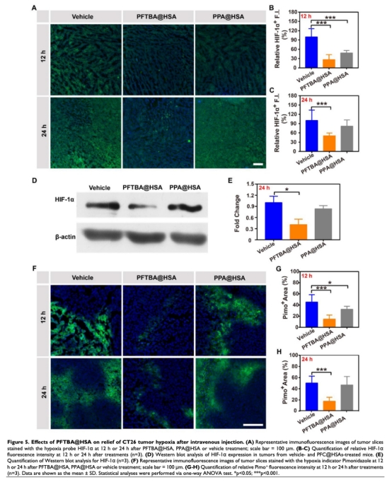
4. 數據:靜脈注射PFTBA@HSA后12小時和24小時,腫瘤HIF-1α表達和Pimonidazole積累顯著降低。研究意義:證明兩階段氧輸送能長效緩解腫瘤缺氧。來源:圖5A-5H。

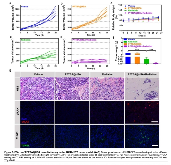
5. 數據:在SUM149PT和CT26腫瘤模型中,PFTBA@HSA聯合放療顯著抑制腫瘤生長、增加壞死和凋亡。研究意義:顯示兩階段氧輸送能有效增強放療療效。來源:圖6A-6G、圖7A-7D。


6. 數據:毒性測試顯示PFTBA@HSA對正常組織無顯著毒性。研究意義:確保策略的生物安全性,支持臨床轉化潛力。
結論:
1. PFTBA@HSA通過兩階段氧輸送(PFC釋氧和紅細胞介導的氧輸送)能有效逆轉腫瘤缺氧。
2. 該策略顯著增強放療療效,在乳腺癌和結腸癌模型中均能抑制腫瘤生長。
3. PFTBA和白蛋白均為臨床可用物質,安全性高,易于臨床轉化。
4. 血小板抑制作用還可能抑制腫瘤轉移和增強免疫療法,擴展了應用前景。
使用丹麥Unisense電極測量數據的研究意義:
研究中使用了丹麥Unisense氧探頭測量PFTBA@HSA納米顆粒的氧溶解濃度(圖2E)。該電極通過高精度傳感器直接量化溶液中的氧分壓,驗證了PFC納米顆粒的氧攜帶能力(約500μM)。測量意義在于提供了關鍵數據,證明PFTBA@HSA能有效溶解和釋放氧,為第一階段氧輸送提供了實驗依據。這種定量測量確保了納米顆粒作為氧載體的可靠性,并幫助優化了氧輸送策略的參數,為體內應用奠定了理論基礎。Unisense電極的高靈敏度和穩定性使其成為評估氧載體性能的重要工具,支持了整個兩階段氧輸送機制的有效性驗證。