熱線:021-66110810,66110819
手機:13564362870

熱線:021-66110810,66110819
手機:13564362870
Arecoline Induces Neurotoxicity to PC12 Cells: Involvement in ER Stress and Disturbance of Endogenous H2S Generation
檳榔堿誘導 PC12 細胞產生神經毒性:涉及內質網應激及內源性硫化氫生成紊亂
來源:Neurochem Res, Volume 41, pages 2140–2148, 2016
《神經化學研究》,第41卷,第2140-2148頁,2016年
摘要
摘要闡述了檳榔堿作為檳榔的主要生物堿,對中樞神經系統有影響。雖然檳榔堿誘導的神經毒性已被報道,但其潛在機制尚不清楚。本研究驗證了內質網(ER)應激和內源性硫化氫(H2S)生成干擾是否參與檳榔堿引起的神經毒性。結果發現檳榔堿處理PC12細胞會降低細胞活力、增加凋亡和caspase-3活性,同時上調ER應激標志物(如GRP78、CHOP和cleaved caspase-12)的表達,并降低培養上清液中H2S水平以及內源性H2S生成酶(CBS和3-MST)的表達。表明檳榔堿誘導的神經毒性涉及ER應激和H2S生成干擾,調節這些通路可能成為治療策略。
研究目的
研究目的是驗證檳榔堿誘導的神經毒性是否與內質網應激和內源性硫化氫生成干擾有關,以揭示其分子機制,為治療檳榔堿相關神經毒性提供新靶點。
研究思路
研究思路是使用PC12細胞作為模型,用不同濃度檳榔堿(0.1-2 mM)處理24小時,通過CCK-8法測細胞活力、Hoechst染色和Annexin V/PI流式細胞術測凋亡、ELISA測caspase-3活性、Western blot測Bax/Bcl-2蛋白表達、ER應激標志物(GRP78、CHOP、cleaved caspase-12)以及H2S生成酶(CBS和3-MST)表達,并使用丹麥Unisense H2S微傳感器測量培養上清液中H2S水平。通過對比分析,評估檳榔堿對細胞毒性、凋亡、ER應激和H2S通路的影響。
測量的數據及研究意義
1 細胞活力測量(圖1):檳榔堿處理(0.5-2 mM)顯著降低PC12細胞活力。研究意義:直接證明檳榔堿的濃度依賴性神經毒性,為后續機制研究奠定基礎。

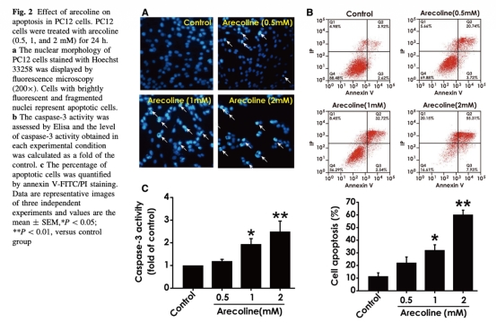
2 凋亡指標測量(圖2):包括Hoechst染色顯示核染色質凝集、Annexin V/PI流式細胞術顯示凋亡率增加、caspase-3活性升高。研究意義:證實檳榔堿誘導細胞凋亡,涉及caspase通路激活。

3 Bax和Bcl-2蛋白表達測量(圖3):檳榔堿上調Bax(促凋亡蛋白)表達、下調Bcl-2(抗凋亡蛋白)表達。研究意義:表明檳榔堿可能通過線粒體凋亡通路介導神經毒性。

4 ER應激標志物測量(圖4):檳榔堿增加GRP78、CHOP和cleaved caspase-12蛋白表達。研究意義:揭示ER應激參與檳榔堿神經毒性,可能觸發凋亡通路。

5 H2S水平測量(圖5a):使用丹麥Unisense電極測量顯示檳榔堿降低培養上清液中H2S濃度。研究意義:直接量化H2S生成減少,提示檳榔堿干擾H2S代謝,H2S的神經保護作用受損可能加劇毒性。
6 CBS和3-MST蛋白表達測量(圖5b和5c):檳榔堿下調CBS和3-MST酶表達。研究意義:說明內源性H2S合成受阻,進一步解釋H2S水平下降的機制。

結論
1 檳榔堿對PC12細胞具有神經毒性,表現為細胞活力下降和凋亡增加。
2 檳榔堿誘導的神經毒性涉及內質網應激通路激活。
3 檳榔堿干擾內源性H2S生成,表現為H2S水平降低和合成酶表達下調。
4 調節ER應激和H2S生成可能成為治療檳榔堿神經毒性的潛在策略。
使用丹麥Unisense電極測量數據的研究意義
使用丹麥Unisense H2S微傳感器(Model H2S-MRCh)測量培養上清液中H2S濃度,數據顯示檳榔堿處理(2 mM)顯著降低H2S水平(圖5a)。研究意義在于:首先,該方法通過電化學信號直接、精確量化H2S濃度,避免了間接推斷的誤差,為檳榔堿干擾H2S代謝提供直接證據;其次,H2S作為氣體信號分子,具有抗凋亡和抗氧化作用,其水平下降可能削弱細胞自我保護機制,加劇檳榔堿誘導的神經毒性;最后,結合CBS和3-MST酶表達下調,證實檳榔堿通過抑制H2S合成通路參與毒性過程,為開發靶向H2S的治療策略提供實驗依據。這一測量結果突出了H2S在神經毒性中的關鍵角色,并展示了Unisense電極在神經毒理學研究中的實用價值。