熱線:021-66110810,66110819
手機:13564362870

熱線:021-66110810,66110819
手機:13564362870
Benthic Oxygen Uptake in the Arctic Ocean Margins - A Case Study at the Deep-Sea Observatory HAUSGARTEN (Fram Strait)
北冰洋邊緣的底棲吸氧量 - 深海天文臺 HAUSGARTEN(弗拉姆海峽)的案例研究
來源:PLoS ONE 10(10): e0138339.
論文摘要
本研究探討了北極弗拉姆海峽HAUSGARTEN深海天文臺區域內底棲沉積物的氧氣吸收率(Benthic Oxygen Uptake),以評估氣候變化對北極海洋生態系統碳循環的影響。通過2007年和2008年夏季的考察,研究結合了船載和原位測量技術,包括使用丹麥Unisense氧微電極測量沉積物-水界面的氧氣微剖面。研究沿水深斷面(從大陸架到深海平原)和緯度斷面(從冰緣到開闊水域)系統測量了擴散氧吸收率(DOU),并分析了其與沉積物生物地球化學參數(如有機碳含量、葉綠素a、磷脂等)的關系。結果表明,底棲礦化活動沿水深梯度遞減,但在最深站點(如Molloy海穴)出現升高;沿緯度斷面,南部站點的DOU高于北部冰緣區域,反映了有機質輸入的空間異質性。研究強調,北極變暖導致的初級生產增加可能增強碳輸出,但有機質類型(更惰性)可能調節底棲響應。
研究目的
本研究旨在:
量化HAUSGARTEN區域底棲沉積物的氧氣吸收率(作為碳礦化代理),沿水深和緯度梯度揭示其空間變異。
探究底棲礦化率與沉積物有機質特性(如含量、活性)的關系,以理解有機質輸入對底棲過程的影響。
評估海冰退縮和北大西洋水流入侵如何通過改變初級生產和有機質通量影響北極深海碳循環。
通過多參數關聯分析,識別驅動底棲礦化的關鍵環境因子。
研究思路
研究采用空間對比分析與多技術整合的方法:
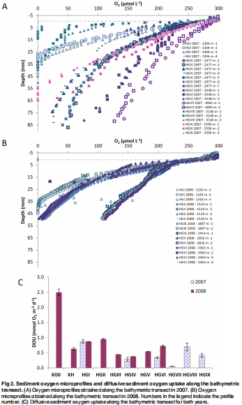
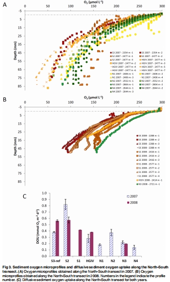
站點設置與采樣:在HAUSGARTEN天文臺沿水深斷面(9個站點,深度1200-5500米)和緯度斷面(6個站點,沿2500米等深線)采集沉積物樣品。站點位置見圖1(地圖顯示采樣點及冰緣位置)。

沉積物表征:使用多管取樣器(MUC)獲取沉積物巖心,分析上層5厘米沉積物的孔隙度、有機碳含量、葉綠素a、 pheopigments、蛋白質、磷脂含量和細菌酯酶活性(FDA)等參數。
氧氣測量:
船載測量:在低溫室(0°C)使用Unisense氧微電極(尖端直徑50-100μm)測量沉積物巖心的氧氣微剖面(垂直分辨率0.5-1毫米),計算擴散氧吸收率(DOU)。
原位測量:在部分站點(如S3和HGIV)使用ROV操控的Unisense微剖面儀進行原位氧氣剖面測量,以驗證船載數據的可靠性。
數據關聯:通過統計方法(如Spearman相關、主成分分析PCA)將DOU與沉積物參數關聯,分析空間格局驅動因素。PCA結果見圖4。

時間比較:比較2007和2008年數據,評估年際變化不顯著,從而聚焦空間分析。
測量的數據、研究意義及來源
研究測量了多類數據,以下按類別說明其意義及圖表來源:
沉積物生物地球化學參數數據:
數據內容:包括孔隙度、有機碳含量(C_org)、葉綠素a(Chl a)、pheopigments(Pheo)、蛋白質、磷脂含量和FDA活性。例如,沿水深斷面,有機碳含量從淺水站點的~9.5%降至深水站點的~2.3%;沿緯度斷面,南部站點有機碳含量較高。
研究意義:這些參數反映了沉積物中有機質的數量和質量(如活性),是理解底棲食物供應和礦化潛力的基礎。數據表明有機質輸入隨水深增加而減少,但深海凹陷(如Molloy海穴)可能成為有機質“匯”。數據來自表2(匯總各站點參數)。

氧氣微剖面與DOU數據(使用丹麥Unisense電極測量):
數據內容:氧氣濃度隨沉積物深度的變化剖面。DOU值沿水深斷面從淺水站點的~2.49 mmol O? m?2 d?1降至中深度的~0.06 mmol O? m?2 d?1,但在Molloy海穴(~5500米)升高至~0.73 mmol O? m?2 d?1;沿緯度斷面,南部站點DOU(如~0.82 mmol O? m?2 d?1)高于北部冰緣站點(~0.14 mmol O? m?2 d?1)。
研究意義:DOU直接量化了底棲碳礦化速率。數據顯示礦化活動受水深(有機關質沉降)和緯度(冰緣效應)共同控制,南部開闊水域更高的DOU暗示大西洋水流增強初級生產。原位與船載測量一致性(如站點S3)驗證了方法可靠性。氧氣剖面和DOU趨勢見圖2(水深斷面)和圖3(緯度斷面)。


統計關聯數據:
數據內容:PCA分析顯示,南部站點與高有機碳、FDA活性和DOU正相關,北部站點與高pheopigments和磷脂相關。DOU與有機碳含量(r=0.67)、FDA活性(r=0.71)顯著正相關(p<0.05)。
研究意義:表明底棲礦化主要由有機質數量驅動,而非質量;南部站點受大西洋影響有機質輸入更高。PCA結果見圖4,相關性數據見表4和表5。


年際比較數據:
數據內容:2007與2008年多數參數(如DOU、有機碳)無顯著差異(p>0.05),但Chl a和磷脂含量年際變化顯著。
研究意義:提示有機質輸入量穩定但質量年際波動,底棲礦化格局總體穩健。數據見表3(Wilcoxon檢驗結果)。

研究結論
底棲氧吸收率(DOU)沿水深增加總體遞減,符合全球趨勢,但深海凹陷(如Molloy海穴)因有機質聚集呈現局部升高,凸顯地形對碳埋藏的影響。
沿緯度斷面,南部冰-free站點DOU顯著高于北部冰緣站點,表明大西洋水流入侵增強初級生產,從而提升有機質通量和底棲礦化。
底棲礦化與沉積物有機碳含量和細菌活性(FDA)強相關,支持“有機質數量而非質量主導礦化”的假設。
年際比較顯示DOU格局穩定,但有機質組成(如Chl a)變化,反映氣候驅動的生產機制變異。
研究預示,北極變暖可能通過延長生產季和擴大開闊水域增加碳輸出,但更惰性有機質可能削弱底棲響應。
詳細解讀使用丹麥Unisense電極測量出來的數據的研究意義
在本文中,使用丹麥Unisense氧微電極測量的數據具有核心研究意義,其詳細解讀如下:
高分辨率原位監測能力:Unisense氧微電極是一種電化學傳感器,尖端極細(50-100μm),能以毫米級空間分辨率實時測量沉積物孔隙水中的溶解氧濃度。本研究通過船載和原位(如ROV部署)測量,獲得了沉積物-水界面的氧氣微剖面(圖2和3)。這種高精度數據允許準確計算氧氣濃度梯度,從而直接量化擴散氧吸收率(DOU),這是評估底棲碳礦化的關鍵指標。
驗證船載測量可靠性:通過對比船載(ex situ)和原位(in situ)測量結果(如站點S3和HGIV),Unisense數據證實了船載方法的有效性(DOU值高度吻合)。例如,原位測量顯示氧滲透深度(OPD)可達55毫米,而船載數據捕捉了類似梯度。這排除了樣品擾動誤差,確保了DOU空間比較的可靠性。
揭示空間異質性機制:Unisense測量的DOU數據直接揭示了礦化活動的空間格局:沿水深斷面,DOU遞減反映有機質沉降隨深度減少;但Molloy海穴的DOU升高指示了有機質聚集熱點。沿緯度斷面,南部站點更高DOU連接了大西洋水流增強的初級生產與底棲響應。這些數據將宏觀環境梯度(水深、緯度)轉化為微觀過程證據,支持了“有機質輸入驅動礦化”的假說。
關聯多參數驅動因子:DOU數據與沉積物參數(如有機碳、FDA)的統計關聯(表4和5)表明,Unisense測量提供了整合生物地球化學過程的橋梁。例如,DOU與FDA活性正相關(r=0.71),將氧氣消耗與微生物代謝直接鏈接,突出了細菌在碳循環中的核心作用。
氣候意義:Unisense數據提供的基線DOU值(如南部站點~0.82 mmol O? m?2 d?1)為評估北極變暖影響提供了關鍵參。如果未來有機質通量增加,DOU可能上升,但數據也提示有機質惰性可能緩沖響應,凸顯了長期監測的必要性。
總之,丹麥Unisense電極的數據不僅是本研究中量化碳礦化的技術基石,更通過其高分辨率原位測量能力,揭示了環境梯度下底棲過程的動態機制,為預測北極碳循環對氣候變化的響應提供了可靠實驗證據。