熱線:021-66110810,66110819
手機:13564362870

熱線:021-66110810,66110819
手機:13564362870
Age-related metabolic fatigue during low glucose conditions in rat hippocampus
大鼠海馬在低葡萄糖條件下與年齡相關的代謝疲勞
來源:Neurobiology of Aging, Volume 36, 2015, Pages 982-992
《衰老神經生物學》,第36卷,2015年,第982-992頁
摘要
摘要指出,衰老可能降低個體應對代謝挑戰(如低血糖)的能力。本研究分析了年齡對大鼠海馬切片神經元對葡萄糖剝奪敏感性的影響。通過監測場興奮性突觸后電位、組織氧分壓和NADH熒光成像,發現40分鐘的中度低糖條件導致所有四個年齡組(1-2月、3-6月、12-20月、>22月)的fEPSP振幅和NADH下降約80%,并在恢復10 mM葡萄糖后逆轉。然而,來自12-20月及>22月齡大鼠的組織切片更脆弱:fEPSP下降50%的平均時間比年輕切片快約8分鐘。年輕切片在低糖期間氧利用率持續增加,而老年切片氧利用率逐漸減弱,組織氧分壓向基線回升。老年切片在低糖后NADH再生能力減弱,NAD+/NADH比率保持相對氧化狀態。年輕切片糖原水平穩定,而老年切片糖原儲存利用率增加。添加乳酸可改善氧化代謝,維持fEPSP,表明通過直接增強NADH再生可改善老年組織的低效代謝。
研究目的
本研究旨在分析年齡對中度低葡萄糖條件下神經元敏感性的影響,通過評估突觸活動、組織氧分壓和NADH熒光成像的變化。由于星形膠質細胞糖原在葡萄糖剝奪期間提供額外能量底物支持神經元功能至關重要,研究還調查了糖原周轉和利用率隨年齡和在中度葡萄糖剝奪期間的變化。
研究思路
研究使用不同年齡段的F344大鼠(1-2月、3-6月、12-20月、>22月)海馬切片,模擬中度葡萄糖剝奪條件(將葡萄糖濃度從10 mM降至2.5 mM)。通過測量fEPSP變化評估突觸活動;使用氧微電極測量組織氧分壓;通過NADH熒光成像和生化分析監測NAD+/NADH氧化還原狀態;檢測糖原水平變化;并評估乳酸補充對代謝和神經元功能的改善作用。整體思路是從生理功能到代謝機制,全面評估年齡相關的代謝疲勞。
測量的數據及研究意義
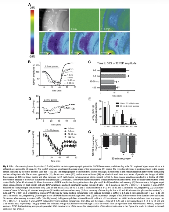
1. 突觸活動數據:fEPSP振幅在低糖條件下下降,老年組(12-20月及>22月)fEPSP下降至50%基線值的時間顯著快于年輕組(1-2月及3-6月)。研究意義在于證實老年腦組織對低糖更敏感,突觸功能受損更快,與衰老相關的認知功能下降風險相關。數據來自圖1B、1C。

2. 組織氧分壓數據:低糖開始時組織氧分壓下降,表明氧利用率增加。年輕組氧分壓下降持續整個低糖期,而老年組氧利用率逐漸減弱,氧分壓回升。研究意義在于揭示老年組織氧化代謝效率降低,無法維持低糖下的能量需求。數據來自圖1D、1E、2B、2C。

3. NADH熒光和氧化還原狀態數據:低糖導致NADH熒光下降,恢復期年輕組NADH完全恢復,老年組恢復不全。生化分析顯示老年組NAD+/NADH比率在恢復期保持較高氧化狀態。研究意義在于表明老年組織線粒體功能受損,NADH再生能力不足。數據來自圖1F、1G、3A、3B。

4. 糖原水平數據: intact hippocampus糖原水平無年齡差異,但切片后老年組糖原恢復慢。低糖期間年輕組糖原穩定,老年組糖原利用率增加。研究意義在于顯示老年腦組織能量緩沖能力下降,糖原周轉加快以補償低效代謝。數據來自圖4A、4B、4C。

5. 乳酸補充效應數據:乳酸補充預防了fEPSP抑制,增加了氧利用率,維持了NADH水平。研究意義在于證明直接補充代謝底物可改善老年組織的低效代謝,提示潛在干預策略。數據來自圖5A-F。

結論
1. 老年海馬組織對中度低糖更敏感,表現為突觸功能更快衰退和代謝疲勞。
2. 老年組織氧化代謝效率降低,氧利用率無法持續,NADH再生能力受損,NAD+/NADH比率在恢復期保持氧化。
3. 老年組織糖原周轉加快,表明能量需求增加和代謝效率低下。
4. 乳酸補充可通過直接增強NADH再生改善氧化代謝,維持神經元功能,提示代謝干預可能緩解衰老相關的代謝缺陷。
使用丹麥Unisense電極測量數據的研究意義
研究中使用了丹麥Unisense公司的Clark型氧微電極(型號OX10)測量海馬切片組織中的氧分壓。具體方法是將電極校準后插入海馬CA1區 stratum radiatum層,深度至氧分壓最低點(約200-250 μm),實時監測組織氧分壓變化。測量數據顯示,在低糖開始時,所有年齡組組織氧分壓均下降,表明氧利用率增加。年輕組(1-2月、3-6月)氧分壓下降持續整個低糖期,而老年組(12-20月、>22月)氧利用率逐漸減弱,氧分壓向基線回升(圖1D、1E)。這一測量的研究意義在于:第一,直接量化了低糖條件下組織氧代謝的動態變化,揭示了年輕組織能通過增加氧利用率適應能量短缺,而老年組織出現代謝疲勞;第二,氧分壓數據與fEPSP變化結合,表明氧利用率減弱并非由于代謝需求降低(因fEPSP未完全抑制),而是源于氧化代謝效率下降;第三,通過空間分辨率(深度測量)確保檢測到切片內部真實氧環境,排除表面擴散影響;第四,與完全無糖實驗對比(圖2),明確中度低糖與嚴重低糖的代謝差異??傊?,Unisense電極的高精度測量關鍵地證明了衰老相關的氧化代謝缺陷,是連接年齡、代謝適應性與神經元功能的核心證據。