熱線:021-66110810,66110819
手機:13564362870

熱線:021-66110810,66110819
手機:13564362870
研究簡介:隨著全球人口老齡化的增加,與年齡相關的骨缺陷問題,如骨質疏松和骨折愈合緩慢,已成為公共衛生領域的一個重要挑戰。這些問題主要是由于骨組織再生能力的下降和微環境的惡化。在衰老的干細胞中,活性氧(ROS)的過度積累是細胞衰老的一個關鍵特征,它會導致氧化應激,損害蛋白質、脂質和DNA等細胞組分,從而阻礙老化骨骼的修復。為了解決這一問題,研究者們開發了一種創新的多層次ROS清除系統,該系統通過一種可注射的水凝膠實現,該水凝膠由PEG化聚甘油月桂酸酯(PEGS-NH2)和聚(γ-谷氨酸)(γ-PGA)組成,并含有載有雷帕霉素的聚(二硒代碳酸酯)納米膠束(PSeR)。這種水凝膠設計用于響應老化微環境中的ROS水平,并具有高度敏感性,能夠動態釋放藥物以清除衰老骨髓間充質干細胞(BMSCs)中積累的細胞內ROS。研究顯示,PSeR水凝膠能夠通過保護DNA復制過程中的氧化環境,有效調節骨間充質干細胞的抗氧化功能,并延緩細胞衰老。這有助于恢復細胞的自我更新能力,并增強老化骨骼修復的成骨能力。在體外和體內實驗中,PSeR水凝膠都顯示出了促進老化骨骼修復的潛力。此外,該水凝膠的開發還考慮了對ROS的多層次調節,包括減少細胞內外ROS的積累、提高抗氧化能力、通過ROS清除恢復衰老細胞的功能,以及適應老化骨骼再生的屬性。這些特性使得PSeR水凝膠成為一種有前景的治療手段,不僅能夠促進老化骨骼的修復,還可能為其他退行性疾病的治療提供新的思路。
本研究通過開發一種新型的ROS響應水凝膠,為老化骨骼的修復提供了一種新的治療方法。這種方法通過調節ROS水平,改善了衰老細胞的微環境,從而有助于恢復其再生能力,為應對全球老齡化帶來的健康挑戰提供了科學依據和技術支持。
Unisense微電極測定系統的應用
Unisense微電極系統被用于測量血清的REDOX電位。REDOX電位是衡量氧化還原狀態的指標,可以反映血清中氧化劑和還原劑之間的平衡。在老化和退行性疾病的研究中,了解血清的REDOX狀態對于評估細胞的抗氧化能力和氧化應激水平是非常重要的。Unisense微電極系統包含微電極,其尖端直徑為100微米,用于直接測量生物樣品中的REDOX電位。
實驗結果
開發了一種新型的多層次活性氧(ROS)調節水凝膠,用于恢復老化骨骼的修復能力。ROS的過度積累是衰老干細胞的特征,會導致氧化應激和微環境惡化,從而阻礙老化骨骼的修復。設計了一種可注射的PEG化聚甘油月桂酸酯(PEGS-NH2)和聚(γ-谷氨酸)(γ-PGA)水凝膠,該水凝膠包含載有雷帕霉素的聚(二硒代碳酸酯)納米膠束(PSeR),用于敏感響應局部老化微環境中的ROS。PSeR水凝膠能夠動態釋放藥物載載納米膠束,以清除衰老骨髓間充質干細胞(BMSCs)中積累的細胞內ROS,并通過保護DNA復制來調節抗氧化功能,延緩細胞衰老。體外實驗驗證了水凝膠增強骨間充質干細胞自我更新能力和成骨能力的效果。在老年小鼠的體內實驗中,PSeR水凝膠顯著提高了老化骨骼缺陷的修復效率。
圖1、具有ROS清除能力的SeR納米膠束的制備和表征。a)mPEG-b-P(TMC-co-MSeSe)和SeR納米膠束的合成路線。b)mPEG-b-P(TMC-co-MSeSe)的1 H NMR分析。c)mPEG-b-P(TMC-co-MSeSe)和100μm H 2 O 2氧化的mPEG-b-P(TMC-co-MSeSe)的77 Se NMR分析,氧化后,峰位置從290.23至1300.16 ppm。d)PBS中SeSe納米膠束的代表性透射電子顯微鏡(TEM)圖像,插圖是單個納米膠束的高強度圖像。比例尺:100 nm。e)使用TMA-DPH作為熒光探針檢測SeSe納米膠束的臨界膠束濃度(CMC)。對應于交點的橫坐標表示lg CMC。f)通過納米顆粒跟蹤分析儀器(NTA)測量的SeSe納米膠束的尺寸分布。g)SeSe膠束在不同濃度的H 2 O 2反應15分鐘后的Rapa釋放率,當受到50和100μm的H2O2濃度時,超過98%的R釋放。h)SeSe膠束在含有不同濃度H2O2的PBS中的形態和粒徑頻率的TEM圖像。SeSe膠束的大小與H2O2濃度相關并且在100μmH2O2中破裂。
圖2、負載SeR納米膠束(PSeR)的可注射PEGS-PGA水凝膠的制備和表征。a)PEGS-PGA通過羧基調節衰老微環境的示意圖。b)PEGS-NH 2的1 H NMR分析。c)均勻分散在PEGS-PGA中的SeSe/FITC膠束的熒光圖像。d)可注射PSe水凝膠的照片,該水凝膠具有對復雜輪廓的形狀適應性和對骨缺損的粘附力。成型時間小于60秒。e)P和PSe水凝膠在10μm FeSO 4溶液中對Fe 2+的螯合能力。g)P和Pse水凝膠的FT-IR光譜。f)Fe2p3/2和Fe2p1/2峰的XPS譜。h)P和PSe水凝膠對·OH清除的影響。SA與Fe2+和H 2 O 2反應用作對照。i)通過510 nm處的特征吸光度測量羥基自由基的相對殘留量。j)Rapa在不同濃度的H2O2下從PSeR水凝膠中的累積釋放曲線。
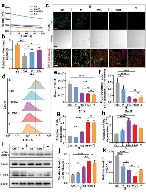
圖3、PSeR水凝膠調節衰老BMSCs的細胞內和細胞外ROS水平,并提高衰老BMSCs的體外抗氧化能力。a)微電極監測動物血清氧化還原電位。b)HORAC熒光素探針檢測動物血清的抗氧化能力。c)DCFH-DA熒光染色和JC-1熒光染色檢測CM誘導的BMSC。比例尺:200μm。d,e)流式細胞術檢測BMSCs的DCFH-DA熒光強度。f)使用JC-1試劑通過熒光共聚焦和定量分析檢測線粒體膜電位。比例尺:100μm.g,h)Sirt1和Sod2的定量實時聚合酶鏈反應(qRT-PCR)分析。i,j)經水凝膠處理后BMSC中LC3B蛋白的表達。i,k)水凝膠處理后BMSC中γH2A.X蛋白的表達。
圖4、PSeR水凝膠通過體外干預衰老來改善衰老干細胞的功能。a)對水凝膠處理3天的BMSC中的p16和p53進行qRT-PCR分析。b)水凝膠處理3天的BMSC中SASP因子的qRT-PCR分析。c)BMSC的SA-β-gal染色。比例尺:100μm。d,e)BMSCs與水凝膠在成骨基質中共培養14天和21天后的ALP染色和ARS染色。比例尺:100μm。f)第14天的ALP活性量化。g)第21天的ARS活性量化。
圖5、PSeR治療減弱衰老BMSC中年齡相關通路的表達。a)維恩圖,顯示Y與S以及S處理與S處理的BMSC的DEG。b)熱圖,代表Y與S處理與S處理的前100個顯著基因表達值。c)Y與S顯著差異表達基因(DEG)的代表性KEGG通路(p≤0.05,|log倍數變化|≥1)。d)S處理與S處理顯著不同的表達基因的代表性KEGG通路(p≤0.05,|log倍數變化|≥1)。e)Y與S以及S處理與S的MSC的GSEA圖(|NES|>1,標稱p值<0.05,FDR<0.25)。f)示意圖總結了S處理與S處理的DEG與G1到S過渡期間細胞周期調節相關的DEG,通過KEGG通路聚類進行分析。
結論與展望
衰老引起的活性氧(ROS)水平失衡是損害老化骨組織再生的主要因素。在這項研究中,研究人員通過組裝可注射的聚(γ-谷氨酸)交聯氨基功能化聚(癸二酸甘油酯)水凝膠,開發了一種多層次ROS清除系統,該水凝膠含有負載雷帕霉素(PSeR)的聚(二硒化物-碳酸酯)納米膠束。Unisense微電極系統被用于測量血清的REDOX電位。REDOX電位是衡量氧化還原狀態的指標,可以反映血清中氧化劑和還原劑之間的平衡。在老化和退行性疾病的研究中,了解血清的REDOX狀態對于評估細胞的抗氧化能力和氧化應激水平是非常重要的。研究結果表明,這種創新系統有效地消除了細胞內ROS的積累,并在整個老化骨修復過程中維持了有利的細胞外氧化環境。此外通過ROS的多層次調控,我們成功地通過靶向細胞周期和DNA復制來干預骨髓間充質干細胞(BMSC)衰老。體內研究進一步證實了PSeR在增強老化骨組織再生方面的功效。這項研究提出了一種通過ROS清除材料的設計來恢復衰老骨骼再生的新策略,并為促進退行性相關疾病治療的治療概念提供了寶貴的見解。