熱線:021-66110810,66110819
手機:13564362870

熱線:021-66110810,66110819
手機:13564362870
電化學技術具有很高的空間和時間分辨率,因此在記錄體內化學信號方面取得了很大進展。使用鎢絲、鉑絲和金絲等金屬電極的傳統電化學傳感器已被廣泛用于監測大腦中的化學信號。然而,這些電極由于其硬度可能會引起免疫反應和信號漂移。最近,科學家開發了用于體內電化學記錄的柔性電極材料,如水凝膠。雖然水凝膠具有更好的組織彈性匹配性,但目前的柔性電極很難自支撐地植入大腦,因此需要額外的輔助設備(如注射器)才能進入大腦深部區域,造成嚴重的物理損傷。此外,水凝膠的導電性差以及表面功能化方面的挑戰也阻礙了基于水凝膠材料的體內電化學傳感器在化學信號監測方面的發展。
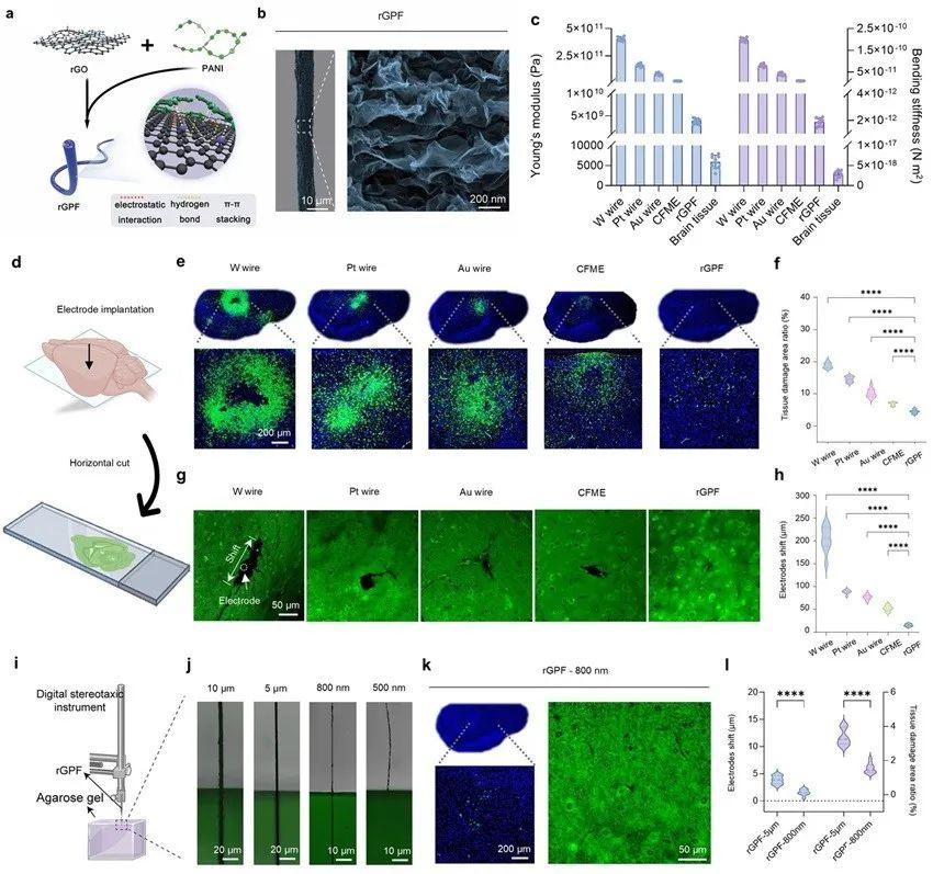
華東師范大學田陽教授團隊近期創制了一種具有高生物相容性的自支撐植入式聚合物微電極(rGPF),實現了自由行為動物大腦中的Mg2+和Ca2+的同時監測和實時量化。通過在還原氧化石墨烯(rGO)中摻入了導電性聚苯胺(PANI),形成了直徑約800 nm的rGPF超細電極。與傳統的金屬絲和碳纖維相比,rGPF表現出優異的生物相容性和最小的物理損傷,這歸功于rGPF較低的楊氏模量。盡管直徑較小,但它仍表現出足夠的彎曲剛度,可直接自支撐植入小鼠腦深部區域,無需外部輔助裝置,從而降低了額外物理損傷的風險(圖1)。
圖1.自支撐柔性聚合物電極rGPF的設計和機械特性分析。
另一方面,由于Mg2+和Ca2+在神經信號傳導和突觸可塑性中起著關鍵作用,該工作將它們作為研究模型,設計了一系列離子選擇性配體,通過密度泛函理論(DFT)計算進行篩選。隨后,合成了兩種優化的特異性離子配體(MPETH-1和PPETH-5),高選擇識別Mg2+和Ca2+,并利用π-π堆疊相互作用自組裝到電極表面,構建了Mg-E和Ca-E電化學傳感器。Mg-E和Ca-E在識別Mg2+和Ca2+方面具有顯著的選擇性、良好的可逆性、快速的反應時間和90天連續測試的穩定性(圖2)。
圖2.Mg2+和Ca2+可逆探針的設計和Mg-E,Ca-E傳感器的電化學性能。
利用這一強大的工具,在體外4-氨基吡啶(4-AP)的誘導下,首次觀察到Mg2+的變化先于Ca2+,以及Mg2+對Ca2+內流的拮抗作用(圖3)。此外,由于采用了無額外電流的電位測量法,Mg-E、Ca-E、內參比電極和電生理電極被集成到了一個微電極束中,可按需植入目標腦區而不會發生串擾。最終發現,癲癇發作時細胞外Mg2+和Ca2+的初始變化時間與神經通路相一致,在上游腦區添加Mg2+可抑制下游腦區的Ca2+流入和癲癇樣放電活動(圖4)。該結果被田陽教授團隊首次報道。
圖3.實時監測細胞外Mg2+和Ca2+在4-AP作用下的動態變化。
圖4.神經通路中Mg2+和Ca2+的體內追蹤。
小結
該研究為實時跟蹤和量化大腦化學物質的動態變化開辟了新途徑,展現了自支撐柔性聚合物電極在高生物相容性植入設備開發中的潛力。通過擴展優化策略,可設計更多配體識別多種神經化學物質,從而深入解析其對大腦功能和神經健康的影響。這一方法將推動腦機接口、神經科學及生物電子醫學的發展,為揭示大腦事件與疾病機制提供新見解。相關成果近期發表在Angewandte Chemie International Edition上。論文的第一作者為華東師范大學在讀博士研究生王詩迪,論文的共同通訊作者為劉原東博士和田陽教授。該研究得到了國家自然科學基金、上海市教委創新計劃、2022年上海市“科技創新行動計劃”基礎研究項目的支持。
相關新聞