熱線:021-66110810,66110819
手機:13564362870

熱線:021-66110810,66110819
手機:13564362870
腦類器官(如中腦、皮質類器官)及組裝體(多腦區類器官融合)是模擬人腦發育與疾病的關鍵體外模型,但傳統電生理技術(如低密度MEA、膜片鉗)存在時空分辨率低、覆蓋范圍小的局限,無法全面解析從單細胞到網絡層面的神經活動。本研究開發基于超高密度(UHD)CMOS微電極陣列(含236,880個電極,sensing面積32.45 mm2)的場電位成像(FPI)技術,實現腦類器官神經活動的大尺度、單細胞分辨率記錄,從傳播動力學、頻率特征、區域間連接等維度建立新分析端點,為神經疾病建模與藥物篩選提供高精準工具。
核心內容如下:
(1)研究方法
類器官構建:用健康人iPSC(201B7株)誘導3類模型——中腦類器官(STEMdiff?試劑盒)、皮質類器官(STEMdiff?cerebral試劑盒)、中腦-紋狀體組裝體(中腦+紋狀體類器官共培養),培養4-5個月用于實驗。
功能檢測:UHD-CMOS MEA記錄神經活動(采樣率2/10 kHz),結合免疫熒光(MAP2/TH標記神經元);藥物處理(L-DOPA、荷包牡丹堿、MK-801、4-氨基吡啶)評估反應;分析單細胞spike、網絡連接(Z-score)、傳播速度/面積、頻率帶(δ/θ/α/β/γ)分布。
(2)關鍵結果
中腦類器官的藥物響應:L-DOPA(多巴胺前體)呈劑量依賴性增強活性——30μM時59.7%細胞spike增加(0.3μM僅19.3%),網絡連接強度提升(每細胞連接數從333.2增至382.7),且檢測到抑制性反應(低劑量D2受體激活)。
皮質類器官傳播動力學:GABA_A拮抗劑荷包牡丹堿使傳播速度升高22%(基線0.0166→0.0202 mm2/ms);NMDA拮抗劑MK-801使傳播面積減少55%(0.851→0.384 mm2),僅局部區域活性升高。
頻率特征區域差異:皮質類器官δ/θ/α/β帶活性從邊緣向中心增強,γ帶呈“上強下弱”獨特分布,聚類分析劃分9個頻率特異性區域。
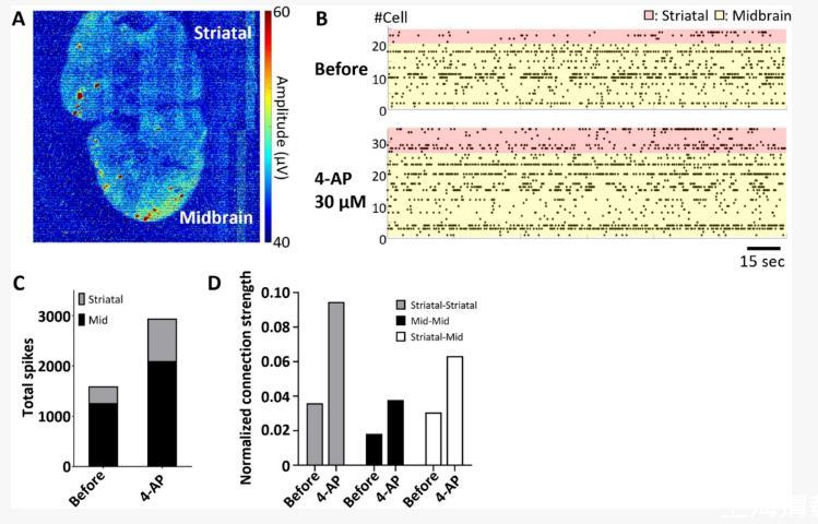
組裝體區域間連接:4-氨基吡啶(鉀通道阻滯劑)使中腦-紋狀體組裝體的區域內連接強度翻倍(紋狀體0.036→0.095,中腦0.181→0.377),區域間連接增強107%(0.0305→0.0632)。
實驗結果
圖1:中腦類器官的單細胞spike分析
該圖驗證中腦類器官的細胞類型與藥物響應:(A)免疫熒光:4月齡類器官表達神經元marker MAP2(綠)和多巴胺能神經元marker TH(紅);(B)類器官置于UHD-CMOS MEA的sensing區;(C)raster圖與直方圖:記錄到全網絡爆發活動;(D)spike空間分布:紅色為活性增加(≥150%)細胞,藍色為降低(≤50%);(E)定量:L-DOPA濃度越高,活性增加細胞比例越高。圖示明確中腦類器官對L-DOPA的劑量依賴性反應。
圖2:中腦類器官的網絡連接分析
該圖評估L-DOPA對網絡的影響:(A)連接圖:黑線為基線Z-score≥3的細胞對,藍線為藥物處理后新增連接;(B-C)熱圖與分布:L-DOPA使Z-score整體右移;(D)定量:3μM和30μM L-DOPA顯著增加每細胞連接數。圖示證實藥物增強網絡同步性。
圖3:皮質類器官的傳播動力學分析
該圖解析傳播速度與面積:(A-B)傳播波形與峰值延遲圖:荷包牡丹堿處理后峰值傳播更快速;(C)定量:荷包牡丹堿使傳播速度顯著升高;(D-E)傳播電極圖與面積:MK-801使大部分區域傳播消失,僅局部保留,整體面積減少。圖示建立傳播動力學作為藥物響應新端點。
圖4:皮質類器官的頻率特征分析
該圖展示頻率帶空間差異:(A)波形濾波:原始信號分解為5個頻率帶;(B)強度熱圖:δ/θ/α/β帶中心強、邊緣弱,γ帶“上強下弱”;(C-D)聚類與熱圖:劃分9個區域,部分區域γ帶活性顯著偏低。圖示揭示類器官頻率特征的區域特異性。
圖5:中腦-紋狀體組裝體的區域間連接分析
該圖評估組裝體的跨區域活性:(A)峰值電位圖:上部紋狀體、下部中腦均有活性;(B)raster圖:4-AP處理后spike增多;(C-D)定量:4-AP使區域內(紋狀體/中腦)和區域間連接強度均顯著升高。圖示證實藥物增強組裝體的跨區域通信。
全文總結
本研究的核心價值在于開發UHD-CMOS MEA技術,實現腦類器官神經活動的“單細胞分辨率+全器官覆蓋”記錄,建立3個創新分析維度:傳播速度/面積(量化網絡擴散)、區域特異性頻率特征(解析功能分區)、組裝體跨區域連接(模擬腦區互作)。該技術成功捕捉中腦類器官對L-DOPA的雙向響應、皮質類器官對神經遞質拮抗劑的動力學變化,為帕金森病、癲癇等疾病建模提供精準工具。
相關新聞