熱線:021-66110810,66110819
手機:13564362870

熱線:021-66110810,66110819
手機:13564362870
腦機接口,這個曾經只存在于科幻電影中的概念,如今正逐漸成為改變醫療與神經科學領域的現實力量。美國紐約精準神經科學公司Benjamin I.Rapoport團隊的一項研究成果,無疑是該領域的一大重磅炸彈——他們研發出的微創植入可擴展的高密度皮層微電極陣列,為多模態神經解碼和刺激帶來了前所未有的可能。這一成果以“Minimally invasive implantation of scalable high-density cortical microelectrode arrays for multimodal neural decoding and stimulation”為題,發表在Nature Biomedical Engineering期刊上。
腦機接口技術,被視為生命科學和信息科學融合的前沿領域,在恢復和增強受損神經功能上潛力巨大,有望為中風、脊髓損傷、失明等患者帶來福音。然而,當下的腦機接口系統,大多要依靠侵入性手術或腦組織穿透電極,手術風險高,還會對組織造成損傷,這嚴重限制了其臨床廣泛應用。在此背景下,微創、可逆且不損傷神經組織的腦機接口技術,就成為了科研人員們競相追逐的目標。
微創植入:手術風險的“克星”
Benjamin I.Rapoport團隊的“秘密武器”,是一種能通過顱骨微切口植入的微電極陣列。以往開顱手術的風險令人望而生畏,而這種微創技術,就像是為腦機接口打開了一扇安全之門。在豬模型和尸體實驗中,研究人員成功證實,無需開顱,就能將微電極陣列順利植入。這不僅降低了手術對患者身體的創傷,更大大減少了感染等手術并發癥的風險,為腦機接口技術的臨床應用鋪就了一條更安全的道路。
高密度陣列:神經信號的“捕捉大師”
該團隊研發的皮質薄膜微電極陣列擁有1024個通道。別小看這1024個通道,它意味著大腦皮層的多個功能區域都能被高密度記錄。就好比在大腦這個“神秘花園”里,布置了1024個精密的“監測站”,能夠以高分辨率捕捉到神經信號的每一絲“風吹草動”。無論是大腦深處細微的神經活動變化,還是不同功能區域之間的信號傳遞,都逃不過這些“監測站”的“眼睛”,為神經科學研究提供了海量且精準的數據。
多模態解碼:大腦活動的“全能翻譯官”
除了強大的記錄能力,該微電極陣列還是個“多面手”。它能夠成功解碼軀體感覺、視覺和自主行走等多種神經活動。想象一下,它就像一個精通多種語言的翻譯官,將大腦中復雜的神經活動語言,準確地翻譯成我們能夠理解的信息。比如,當我們看到一幅畫面時,它能解讀出大腦視覺區域的神經活動變化;當我們行走時,它又能捕捉到與行走相關的神經指令信號。這種多模態解碼功能,充分展示了系統的多功能性和高精度,讓我們對大腦的工作機制有了更深入的認識。
圖1:展示了微創薄片神經接口系統的整體示意圖,包括從大腦皮層獲取神經活動和進行刺激的過程,以及系統在麻醉狀態下用于記錄和刺激的模塊化薄片微電極陣列的植入過程。
圖2:闡述了神經接口植入在動物模型中的安全性和可逆性,通過“顱骨微切口”技術進行植入,并展示了植入后的效果和組織反應。
圖3:呈現了從多個功能腦區記錄的神經活動,包括在麻醉和自由活動狀態下的電活動,以及通過這些活動進行神經解碼和刺激的示例。
圖4:描述了基于深度學習的神經解碼方法,展示了系統在解碼體感、視覺和運動活動方面的性能,以及不同電極密度對解碼精度的影響。
圖5:描述了基于深度學習的神經解碼方法,展示了系統在解碼體感、視覺和運動活動方面的性能,以及不同電極密度對解碼精度的影響。
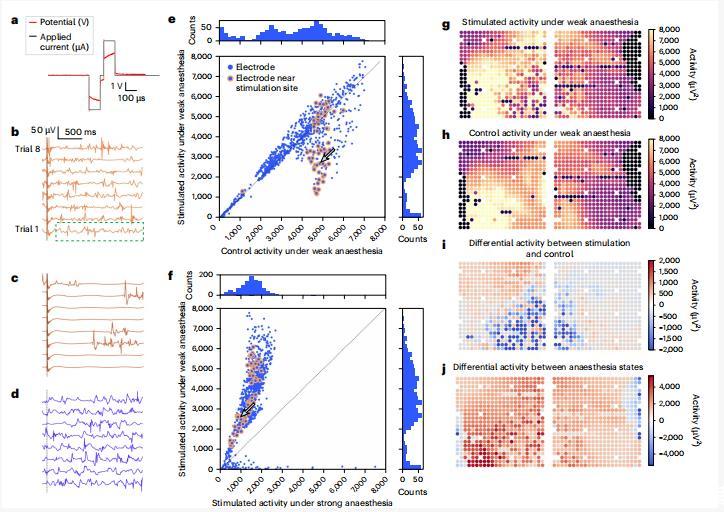
圖6:展示了通過微電極陣列進行的皮層刺激實驗,證明了系統在調節皮層活動方面的有效性,以及刺激對神經活動的影響。
臨床驗證:邁向應用的“關鍵一步”
在5名患者的初步臨床研究中,該系統的表現同樣出色。無論是麻醉狀態還是清醒狀態下的神經外科患者,都驗證了其在術中使用的可行性。尤其是在語言和運動功能區域,它實現了高分辨率的皮層映射。這意味著醫生在進行神經外科手術時,能夠更準確地定位大腦功能區域,避免損傷重要的神經組織,提高手術的成功率和安全性。這一臨床驗證,無疑是該技術邁向廣泛應用的關鍵一步,讓我們看到了腦機接口技術在實際醫療場景中的巨大潛力。
從展示微創薄片神經接口系統整體示意圖的圖1,到證明植入安全性和可逆性的圖2,再到呈現多區域神經活動記錄的圖3,以及描述神經解碼方法和性能的圖4、圖5,還有展示皮層刺激實驗效果的圖6,每一張圖都像是一個窗口,讓我們更清晰地看到了這項技術的原理、過程和效果。
這項新型腦機接口技術,憑借微創、可逆和高密度的優勢,為腦機接口的臨床應用帶來了新希望。未來,它有望在神經康復領域大顯身手,為神經功能障礙患者提供更有效的治療。同時,其高密度的微電極陣列也將為神經科學研究注入更多活力,推動該領域不斷向前發展。可以說,Benjamin I.Rapoport團隊的這一成果,是腦機接口技術發展歷程中的一座重要里程碑,引領著我們向著更深入了解大腦、更有效治療神經疾病的目標邁進。
相關新聞