熱線:021-66110810,66110819
手機:13564362870

熱線:021-66110810,66110819
手機:13564362870
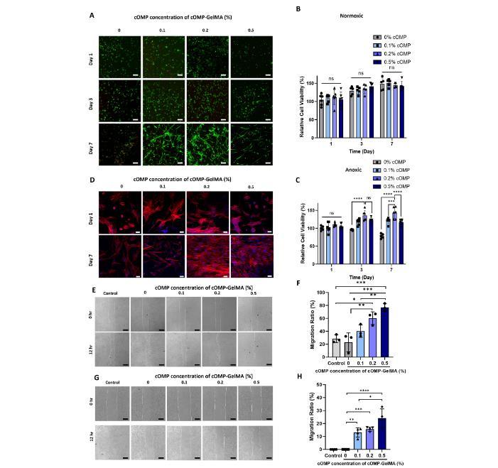
圖3、對 cOMP-GelMA 的體外特性分析:(A)在無氧條件下(氧氣含量為 0.1%)培養 1 天、3 天和 7 天后,被 cOMP-GelMA 包裹的成纖維細胞的活/死熒光顯微圖像(比例尺:200 微米)。在(B)常氧條件下和(C)無氧條件下培養 1 天、3 天和 7 天后,被 cOMP-GelMA 包裹的成纖維細胞的相對細胞存活率(n = 6)。(D)在無氧條件下培養 1 天和 7 天后,cOMP-GelMA 表面的成纖維細胞的 F-肌動蛋白染色共聚焦圖像(比例尺:50 微米)。(E)在無氧條件下(氧氣含量為 0.1%)培養 12 小時后,cOMP-GelMA 在無氧條件下的遷移圖像。(F)成纖維細胞遷移率圖(n = 3)。(G)在無氧條件下(氧氣含量為 0.5%)培養 12 小時后,cOMP-GelMA 在無氧條件下的 HUVECs 遷移圖像。(H)HUVECs 的遷移率圖。數據以平均值±標準差的形式呈現。統計學意義通過單因素方差分析確定。
圖4、cOMP-GelMA 治療對隨機模式皮瓣模型中皮瓣存活情況及血流的影響。(A)代表性數字圖像顯示了術后不同治療組在第 0、4 和 7 天皮瓣壞死的進展情況。(B)皮瓣存活率的圖形量化表示,以術后第 0、4 和 7 天存活的皮瓣面積百分比形式呈現(每組 n = 5)。(C)代表性的激光多普勒血流(LDBF)圖像描繪了術后第 0、4 和 7 天皮瓣血流的變化。LDBF 指數用顏色編碼,紅色表示高灌注,藍色表示低灌注。(D)術后第 0、4 和 7 天血流變化的定量分析,以相對于第 0 天缺血區域的倍數變化形式表示(每組 n = 5)。數據以平均值±標準差的形式呈現。統計顯著性通過兩因素方差分析確定。
圖5、對使用 cOMP-GelMA 處理的皮膚瓣進行的比較組織學和免疫組織化學評估。(A、B)皮膚瓣切片的代表性顯微照片,分別用(A)蘇木精-伊紅(H&E)染色和(B)馬松三色染色(MT)染色。H&E 和 MT 切片均在低倍視野(LPF,上行列)和高倍視野(HPF,下行列)中展示。(C)免疫組織化學(IHC)圖像顯示真皮中的 CD68 和 MPO 表達。(D)用 H&E 染色切片定量炎癥細胞計數。(E)從 H&E 染色切片測量皮膚厚度。(F)用 MT 染色切片定量膠原蛋白沉積。(G、H)真皮中 CD68 陽性巨噬細胞(G)和 MPO 陽性染色(H)的定量。
結論與展望
本研究主要解決重建手術中隨機皮瓣遠端因缺血導致壞死的臨床難題,提出并驗證了一種創新的局部供氧策略。傳統方法如高壓氧治療存在供氧短暫、風險較高等局限。為此研究團隊開發了一種可植入的、持續釋放氧氣的復合水凝膠(cOMP-GelMA)。水凝膠由兩部分核心成分構成:一是明膠甲基丙烯酰胺(GelMA),它作為生物相容性良好的三維支架;二是包裹了過氧化鈣(CaO?)的聚己內酯(PCL)氧生成微粒(OMP),其表面進一步涂覆了過氧化氫酶(Catalase)以形成cOMPs。過氧化鈣與水反應生成氧氣,而涂覆的過氧化氫酶能及時清除副產物過氧化氫(H?O?),從而減少細胞毒性,實現氧氣的可控、持續釋放。本研究采用了大鼠大型(3×9 cm2)隨機皮瓣模型,系統比較了對照組、單純GelMA水凝膠組、以及含有兩種cOMP濃度(0.2% 和 0.5% w/v)的cOMP-GelMA實驗組的效果。體外實驗首先證實,cOMP-GelMA具有良好的生物相容性、機械性能(儲能模量與皮膚真皮層相匹配)以及持續的氧氣釋放能力。
本研究成功開發了一種可通過調節局部氧氣濃度來優化組織微環境的智能水凝膠植入物。其核心機制在于通過適度的氧氣釋放創造輕度缺氧條件,從而協同激活HIF-1α和PGC-1α依賴的信號通路,最終在促進血管生成、線粒體生物合成的同時,有效抑制過度炎癥反應和氧化應激,為缺血皮瓣乃至其他缺血性組織的高效再生提供了全新的、具有臨床轉化潛力的治療策略。Unisense微電極系統在本研究中扮演了關鍵的數據量化與驗證角色,主要用于實時、原位監測皮瓣組織內的氧分壓(pO?)變化,從而客觀評估cOMP-GelMA水凝膠對局部氧微環境的調控效果。通過提供無可辯駁的定量氧分壓數據,將“持續釋放氧氣的水凝膠”這一材料特性,與“輕度缺氧促進再生”這一生物學機制緊密、客觀地聯系在一起,為整個研究的結論提供了關鍵的技術支撐和實證依據。