熱線:021-66110810,66110819
手機:13564362870

熱線:021-66110810,66110819
手機:13564362870
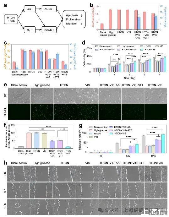
研究簡介:糖尿病足潰瘍(DFU)是糖尿病最常見的慢性并發癥之一,常伴有長期炎癥、自主神經異常和細菌感染,使糖尿病創面難以愈合。高糖微環境在糖尿病創面的發生和進化過程中起著重要作用。通常高糖微環境會促進糖基化,導致一系列副作用,包括慢性炎癥和血管損傷。氫分子已被證明是一種安全有效的抗炎劑,可改善缺血-再灌注損傷,激活皮膚細胞,促進傷口愈合。提出利用腫瘤、關節炎等疾病微環境中的還原性化學因子作為人工催化劑的犧牲劑,通過光催化途徑實現可持續的、可控的制氫,以提高氫治療的療效。近紅外(NIR)光催化有利于深部疾病的氫治療,但近紅外介導的光催化制氫效率普遍遠低于紫外光(UV)和可見光(VIS)。與NIR光催化相比,VIS光催化制氫更適用于糖尿病創面等淺表疾病的治療。本論文研究人員研制了一種金紅石單晶結構的含氫氧化鈦納米棒(HTON),作為具有適當能帶結構的可見光光敏光催化劑,利用葡萄糖作為犧牲劑實現VIS光催化制氫。光催化介導的局部葡萄糖消耗和產氫能夠顯著加速糖尿病創面愈合,為DFU的愈合提供了一種有前途的策略。此外所研制的HTON hydrogel敷料使用方便、安全,具有良好的臨床轉化應用前景。
Unisense微電極系統的應用
在模擬溶液中,使用氫氣微電極(Unisense,丹麥)檢測氙燈照射下在HTON上VIS光催化生成的氫。在葡萄糖溶液(20 mM)中加入HTON制備模擬高糖環境,最終HTON濃度設置為200μg/mL。將1ml配制好的溶液放入一個特殊的容器中,然后將氫氣微電極(unisense)置于溶液上方,通過在黑暗中固定時間點照射溶液的氙燈反復開關來檢測氫分子。收集的溶液稀釋10倍后,使用葡萄糖測定試劑盒(Solarbio,BC2505)測定相應時間點的葡萄糖濃度。在體外,收集細胞上清檢測VIS照射后的氫氣的濃度,同時過濾細胞上清去除納米顆粒,然后使用葡萄糖檢測試劑盒檢測葡萄糖濃度。
實驗結果
研究了光催化治療對糖尿病創面微環境的影響。由于基于HTON的光催化制氫和葡萄糖消耗具有抗凋亡、促增殖和促遷移的作用。糖尿病模型中CD31和VEGF的表達被抑制后迅速恢復,特別是在早期。這表明光催化抑制AGE-RAGE通路促進血管生成,支持糖尿病傷口愈合。設計并合成了一種具有金紅石單晶結構的HTON。氫摻入對能帶結構的調制使HTON具有可見光吸收和vis光催化活性,使糖尿病創面高糖微環境中的葡萄糖成為犧牲劑。通過hton介導的vis光催化,在體外和體內實現可控和可持續的葡萄糖消耗和產氫,共同減弱高糖的促凋亡作用,促進細胞增殖和遷移,支持糖尿病創面愈合。HTON+可見光具有良好的糖尿病創面愈合性能和較高的生物安全性,保證了HTON+可見光具有很高的臨床轉化潛力。
圖1、基于HTON的可見光觸發光催化治療糖尿病創面機理示意圖。
圖2、HTON納米催化劑的形貌、組成和尺寸表征。HTON的TEM圖(a)、HR-TEM圖(b)、XRD(c)、XPS圖(d,e)、VSM圖(f)、EPR譜(g)、FTIR譜(h)。a、b的實驗獨立重復了三次,結果相似。
圖3、HTON納米催化劑制氫和耗糖的能帶結構和vis光催化行為。紫外-可見吸收光譜(a),xps測定的TON和HTON的最高占據分子軌道(HOMO)水平(b),HTON的Mott-Schottky圖(c),TON和HTON的能帶結構(與正常氫電極(NHE))以及vis光催化制氫和消耗葡萄糖的機理示意圖(d),在不同功率密度氙燈照射下,HTON納米催化劑在葡萄糖水溶液(20 mM)中的vis光催化制氫(e)和葡萄糖消耗(f)行為(n=3個生物獨立實驗)。
圖4、HTON納米催化劑制氫和耗糖的能帶結構和vis光催化行為。紫外-可見吸收光譜(a),xps測定的TON和HTON的最高占據分子軌道(HOMO)水平(b),HTON的Mott-Schottky圖(c),TON和HTON的能帶結構(與正常氫電極(NHE))以及vis光催化制氫和消耗葡萄糖的機理示意圖(d),在不同功率密度氙燈照射下,HTON納米催化劑在葡萄糖水溶液(20 mM)中的vis光催化制氫(e)和葡萄糖消耗(f)行為(n=3個生物獨立實驗)。
圖5、HTON納米催化劑制氫和耗糖的能帶結構和vis光催化行為。紫外-可見吸收光譜(a),xps測定的TON和HTON的最高占據分子軌道(HOMO)水平(b),HTON的Mott-Schottky圖(c),TON和HTON的能帶結構(與正常氫電極(NHE))以及vis光催化制氫和消耗葡萄糖的機理示意圖(d),在不同功率密度氙燈照射下,HTON納米催化劑在葡萄糖水溶液(20 mM)中的vis光催化制氫(e)和葡萄糖消耗(f)行為(n=3個生物獨立實驗)。
結論與展望
糖尿病足潰瘍(DFU)的高糖微環境引起過度糖基化,誘發慢性炎癥,導致DFU難以愈合。富氫水浴在臨床上可以通過氫分子的抗炎作用促進DFU的愈合,但長期每天浸泡不利于結痂的形成,不能改變高糖微環境,限制了DFU治療的效果。本論文研究提出了利用高糖微環境中的葡萄糖作為犧牲劑,光催化治療糖尿病創面,實現可持續的產氫和局部葡萄糖消耗。研制了含氫氧化鈦納米棒,實現了高效的可見光(VIS)響應光催化葡萄糖消耗和產氫,實現了糖尿病創面愈合的高效。局部葡萄糖消耗和氫生成分別通過抑制晚期糖基化終末產物的合成及其受體的表達,共同減弱皮膚細胞的凋亡,促進其增殖和遷移。提出了vis光催化策略為DFU的快速、安全、高效處理提供了一種解決方案。